2024(春季)亚洲充电展,3月20-22日将在深圳举办,届时将有多家快充芯片企业参展,并发布多款新品和参考设计。
快充规范重大升级2021年5月份,USB-IF协会正式发布了快充标准,将最大充电功率提升至240W,同时新增28V、36V、48V三组固定输出电压档位,以及15V-28V、15V-36V、15V-48V三组可调电压档位(简称AVS)。

最新快充标准是标准的进阶版本,涵盖了的内容,可以完全向下兼容;同时在标准的称呼方面,也逐渐被取代,SPR指的是标准功率范围,当PD快充产品的功率在100W以内时,都可以称之为。当产品功率大于100W时,就属于(扩展功率范围)设备。
对于电源产品而言,为了满足的应用需求,快充充电器中几乎所有的元器件都迎来了全新的挑战,尤其是电源芯片、协议芯片、MOS、电容、变压器、连接器等。
快充协议芯片盘点充电头网精心统计了参与2024(春季)亚洲充电展的众多快充芯片企业所推出的多款协议芯片。并将这些信息汇总整理形成了下表,详细展示了各家企业的主打产品及其相关封装特点。


上海南芯半导体科技股份有限公司(简称:南芯科技,股票代码:688484),是一家专注于电源、电池管理和嵌入式的高性能国产半导体设计公司,拥有Chargepump、DCDC、ACDC、有线充电、无线充电、快充协议、锂电保护、汽车电子等多条产品线,基于自主研发的升降压充电、电荷泵和GaN直驱等核心技术,推出了多款明星产品,得到业内广泛认可。
南芯科技能够提供从AC到电池的端到端有线、无线完整快充解决方案,产品覆盖10W到240W功率等级范围。电荷泵和升降压开关充电系列快充产品打破国外垄断,通过了国内外多个知名品牌智能手机、平板电脑等厂家认证并已实现大规模量产;DCDC、有线充电、无线充电及嵌入式协议类产品在消费、泛工业等市场被广泛采用;并且,多类产品已通过AEC-Q100车规质量认证,能够提供完整的车载无线、有线充电方案,于多款车型中实现前装量产。
南芯科技拥有强大的研发及系统团队、独立的品质管控团队以及贴近客户的销售和支持团队,为高质量的产品开发设计保驾护航。南芯科技得到了上下游产业链与资本的广泛认可与支持,获得了上海集成电路产业基金、中芯聚源、红杉资本、OPPO、vivo、小米等的资本加持,助力公司持续、快速成长。
南芯科技产品已在荣耀、OPPO、vivo、小米、联想、三星、Anker、紫米等产品中频频亮相,在多款汽车品牌前装产品顺利量产,证明了其产品在性能、品质和成本等方面的诸多优势。南芯科技秉承“时间优先,性能优先”的产品理念,坚持“开拓进取,不断创新”的公司文化,致力于为客户提供高性能、高品质与高经济效益的系统解决方案。
南芯,为效率而生。
南芯SC9712ASC9712A是一款高度集成的双端口快充SoC芯片,支持多种快充协议。SC9712A整合了36V高效同步降压控制器,具有最大7A输出电流,并具有可配置80k~600kHz的开关频率,还配备了一组TypeC接口和2个DPDM快充协议控制接口,可以最大程度地减少了外部元件,实现了双USB端口(1C1A,TypeC+USBA)的快速充电功能,为便携设备,如电脑、平板电脑和手机等提供高达140W的充电功率。

SC9712A的TypeC端口是DFP端口,支持TypeC协议和/3.0/3.1协议。其DPDM接口还可以支持//DCP/HVDCP/FCP/SCP/UFCS等快速充电协议。另外,南芯SC9712A成功通过了UFCS融合快速充电功能认证,证书编号0302347160790R0M-UFCS00042。
展会预告上海南芯半导体科技股份有限公司参加充电头网主办的2024(春季)亚洲充电展,展位号位于B区B09、B10、B27、B28,3月20-22日欢迎莅临展会现场交流、洽谈。
Ismartware智融
珠海智融科技股份有限公司成立于2014年底,总部位于广东珠海,全国设有深圳、上海、成都等多个分、子公司。智融科技是一家专注于电源管理芯片领域的数模混合芯片设计企业,主营业务为电源管理芯片的研发、设计和销售。智融科技多年来深耕数模混合芯片,产品广泛应用于移动电源、车载充电器、氮化镓充电器、户外储能电源和智能插排等设备。
在有线快充、无线快充、低功耗高效率电源管理IC等技术领域拥有独家专利,在消费电子及3C配件市场占有率名列前茅,合作伙伴包括华为、OPPO、联想、公牛、ANKER、ASUS等海内外一线品牌。智融科技秉持着智慧、创新、融合的理念,致力于为客户提供品质一流,体验优越的智能芯片产品及解决方案,立志发展成为顶尖的民族芯片企业。
智融SW2335SW2335是一款高集成度的快充协议控制器。SW2335内嵌ARMCortex-M0内核,最高工作频率40MHz,支持I2C、UART、GPIO等通用外设接口。

SW2335集成Type-C接口逻辑和,支持、、UFCS以及多种主流的DPDM快充协议。最高可支持32V电压输出。主要应用于适配器、插排、车充等领域。

智融SW2335具备输入欠压/低电保护、输入/输出过流保护、输入/输出过压保护、输出欠压保护、过温等保护机制,采用QFN-20封装。
智融SW2337SW2337是一款高集成度的快充协议控制器。SW2337内嵌ARMCortex-M0内核,最高工作频率40MHz,支持I2C、UART、GPIO等通用外设接口。

SW2337集成Type-C接口逻辑和,支持、、UFCS以及多种主流的DPDM快充协议。最高可支持32V电压输出。主要应用于适配器、插排、车充等领域。
智融SW2505SW2505是一款高集成度的快充协议控制器。SW2505内嵌ARMCortex-M0内核,最高工作频率为40MHz,支持I2C、UART、GPIO等通用外设接口。

SW2505集成Type-C接口逻辑和,支持、规范、UFCS以及多种主流的DPDM快充协议。最高可支持32V电压输入和输出。主要应用于笔记本电脑、显示器、移动电源、快充适配器等领域。

智融SW2505具备输入欠压/低电保护、输入/输出过流保护、输入/输出过压保护、输出欠压保护、过温等保护机制,采用QFN-28封装。
智融SW2507SW2507是一款高集成度的快充协议控制器。SW2507内嵌ARMCortex-M0内核,最高工作频率40MHz,支持I2C、UART、GPIO等通用外设接口。

SW2507集成Type-C接口逻辑和,支持、规范、UFCS以及多种主流的DPDM快充协议。最高可支持32V电压输入和输出。主要应用于笔记本电脑、显示器、移动电源、快充适配器等领域。
智融SW3560SW3560是一款集成7ABuck控制器,支持140W(28V@5A)功率输出,且支持等多快充协议的C+A双口SoC。

SW3560内嵌ARMCortex-M0内核,集成Type-C接口逻辑,,UFCSPHY,SCP/AFCPHY,TFCPPHY以及QC/PE/SFCP等快充协议检测电路,外围只需少量的器件,即可组成完整的高性能的C+A双口快速充电解决方案。
智融SW3562SW3562是一款集成7ABuck控制器,支持140W(28V@5A)功率输出,且支持,VOOC等多快充协议的C+A双口SoC。
SW3562内嵌ARMCortex-M0内核,集成Type-C接口逻辑,,UFCSPHY,VOOCPHY,SCP/AFCPHY,TFCPPHY以及QC/PE/SFCP等快充协议检测电路,外围只需少量的器件,即可组成完整的高性能的C+A双口快速充电解决方案。
智融SW3566SW3566是一款集成7ABuck控制器,支持140W(28V@5A)功率输出,且支持等多快充协议的C+C双口SoC。
SW3566带有软启动功能,具有输出过压/欠压、输入过压/欠压保护、输出过流/短路保护、过温保护等保护机制,采用QFN-32封装。
SW3566内嵌ARMCortex-M0内核,集成Type-C接口逻辑,,UFCSPHY,SCP/AFCPHY,TFCPPHY以及QC/PE/SFCP等快充协议检测电路,外围只需少量的器件,即可组成完整的高性能的C+C双口快速充电解决方案。
展会预告珠海智融科技股份有限公司参加充电头网主办的2024(春季)亚洲充电展,展位号位于A区A12、A13,3月20-22日欢迎莅临展会现场交流、洽谈。
Powlicon宝砾微深圳宝砾微电子有限公司2015年创立于深圳,创始人均来自于美国著名半导体公司,有多年的电子行业研发、运营及管理经验。深度的系统和应用知识、强大的电源管理芯片设计及创新能力、以及受专利保护的定制工艺是我们的核心竞争力。公司专注于为用户提供具有创新性、高性价比、高集成度的电源管理芯片,团队在DC-DC、AC-DC、电池管理以及数模混合SOC相关市场有多年的积累及耕耘,给用户提供了领先于市场的解决方案,并且与国内外领先的代工厂和封装厂商都有良好的合作关系。产品广泛应用在新能源汽车、移动储能,智能工控,医疗,通信及消费电子等领域。公司致力于成为客户身边的电源和电池管理芯片专家!
宝砾微LYF62001宝砾微LYF62001是一款集成多种快充协议的高效双向同步升降压控制器芯片,支持1至6串4.2V和3.5V的电池充放电以及1A1C口应用,专为使用Type-C端口和PD协议的快充应用而设计。
LYF62001具备编程为降压充电、升压充电或升降压充电的功能。通过I2C接口,它能够与MCU进行通信,并实现对电池和总线终端的高电压感应。此外,它还具备准确测量电池电流、总线电流和USB端口电流的能力,采用轨到轨电流感应技术。为了确保USB端口的通信信号稳定,LYF62001还提供了CC1、CC2、DP、DM通信信号的高电压隔离功能。
LYF62001具备在充电模式下升高或降低输入电压的能力,以高效地为电池充电。它支持涓流充电、恒流(CC)充电和恒压(CV)充电管理,并且可以通过两个12位DAC转换器对充电电流和充电电压进行编程。通过I2C接口,用户可以轻松地控制充电/放电模式,并通过I2C编程设置充电电流、充电电压、输出电压和输出电流限制。此外,LYF62001还监视USB端口的状态,支持A端口和C端口的插入和拔出检测,并提供两个NMOS栅极驱动器来独立控制电源路径。用户还可以使用I2C监视DC-DC甚至整个系统的状态。
LYF62001支持市场上主流的快充协议,包括、FCP/SCP、、等。其VBUS和VBAT电压操作范围广泛,高达32V。此外,它还并能够对1节至6节电池进行充电管理,支持为4.2V和3.5V电池充电,并且可编程开关频率为150KHz和300KHz。
LYF62001采用QFN5x5-40封装,可为各种快速充电应用如移动电源、电池组、锂离子电池充电器、快速充电适配器等提供一套完整、强大且灵活的升降压充电系统。
展会预告深圳宝砾微电子有限公司参加充电头网主办的2024(春季)亚洲充电展,展位号位于A区A20,3月20-22日欢迎莅临展会现场交流、洽谈。
Injoinic英集芯深圳英集芯科技股份有限公司,于2022年4月19日正式登陆上交所科创板,股票简称:英集芯;股票代码:688209。公司成立于2014年11月20日,是一家专注于高性能、高品质数模混合芯片设计公司,主营业务为电源管理芯片、快充协议芯片的研发和销售。英集芯持续推出高性价比的智能数模混合芯片,提供的电源管理芯片和快充协议芯片广泛应用于移动电源、快充电源适配器、无线充电器、车载充电器、TWS耳机充电仓等产品。公司合作的最终品牌客户包括小米、OPPO等知名厂商。
英集芯的芯片产品具备高集成度、高可定制化程度、高性价比、低可替代性的特点,能够缩短客户成品方案研发周期,简化客户产品生产过程,提升产品良率和可靠性,从而帮助客户优化成本并满足多样化的需求。
未来,英集芯将基于在消费电子领域的优势市场地位,以行业前沿技术和客户需求为导向,发挥自身在电源管理芯片和快充协议芯片领域的研发及设计优势,持续推出具有市场竞争力的芯片及配套解决方案,进一步提升产品的品牌知名度,不断拓展应用领域及下游客户覆盖范围,致力于成为国际一流的数模混合芯片设计公司。
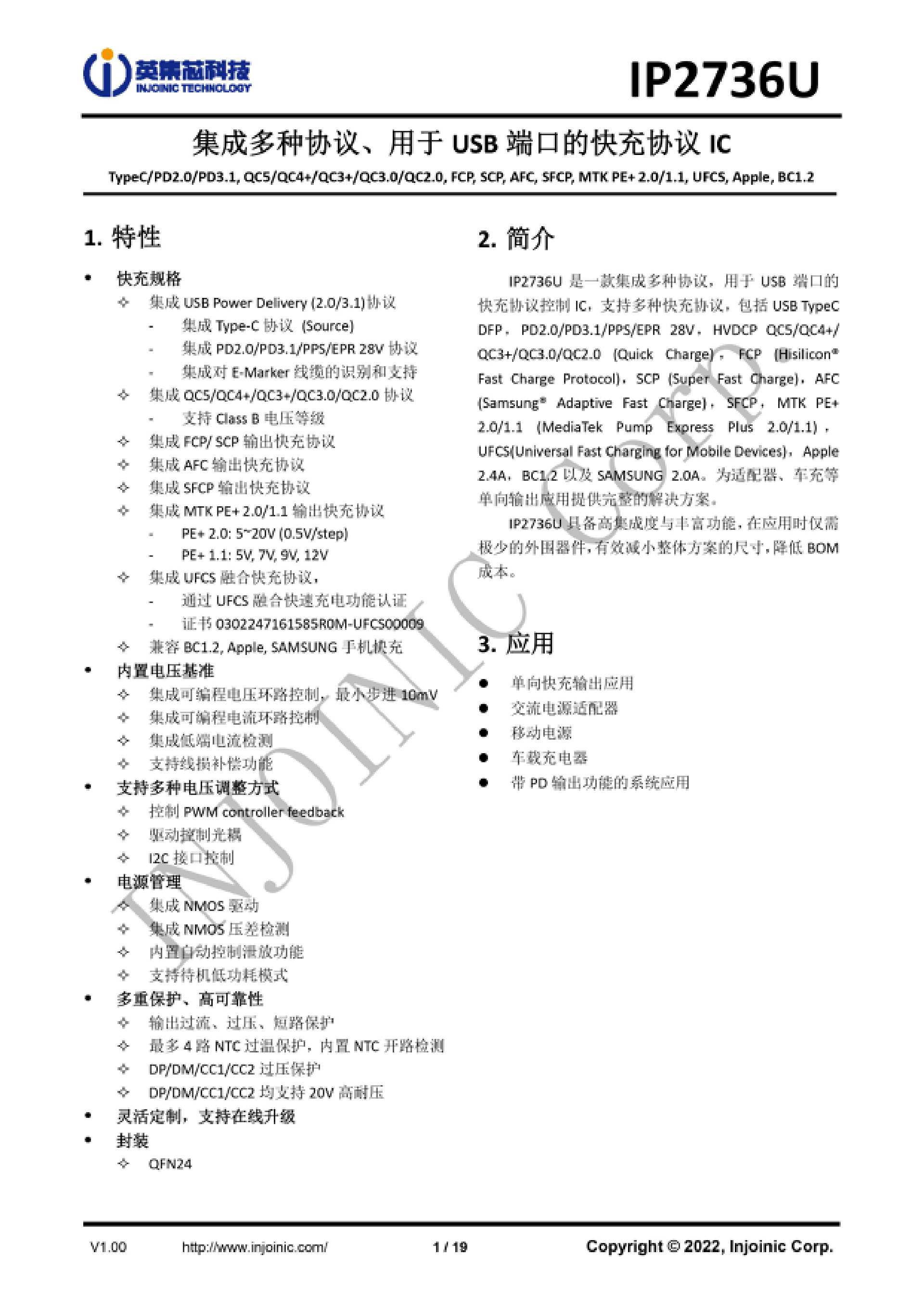
英集芯IP2736英集芯IP2736协议芯片支持/3.1协议,支持28VEPR档位输出,支持E-Marker线缆。同时这颗协议芯片还支持QC5/QC4+QC3+//快充协议,支持中国融合快充标准UFCS,支持FCP/SCP快充协议,支持AFC快充协议,支持SFCP快充协议和MTKPE快充。手机电脑快充全部通吃,协议支持非常全面。
英集芯IP2736采用4*4mm,QFN24封装,体积小巧,外围精简,可简化充电器的协议电路设计。小体积的封装满足多种设计应用。
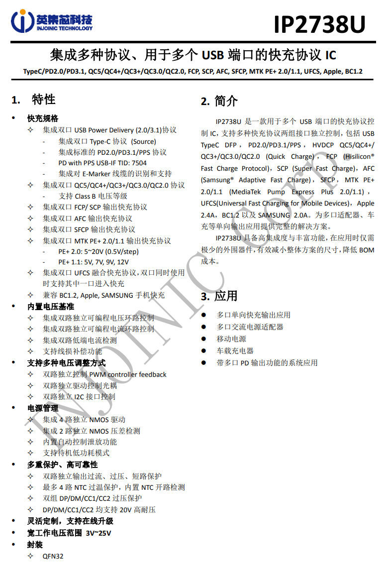
英集芯IP2738英集芯IP2738内置四路独立的NMOS驱动,可用于多个接口输出控制,控制多个VBUS开关管进行输出端口切换以及两路电源并联控制,并且支持双路独立的过流、过压以及短路保护,确保使用安全。
IP2738采用QFN32进行封装,具备高集成度与丰富的功能,在应用时仅需极少的外围器件,可有效减少整体方案的尺寸,降低BOM成本。
英集芯IP2738U英集芯IP2738U集成了双口与市面上主流的快充协议,集成了双口Type-C与对E-Marker线缆的识别和支持,通过了UFCS融合快充认证,并向下兼容、APPLE、SAMSUNG等手机快充。
在IP2738U的内部集成了双路独立可编程的电压、电流环路控制与双路低端电流检测,支持线损补偿功能。IP2738U支持多种电压调整方式,可双路独立控制PWMcontrollerfeedback、支持双路独立驱动控制光耦与I2C接口控制。其集成4路独立NMOS驱动与2路独立NMOS压差检测,内置自动控制泄放功能与支持待机低功耗模式。同时IP2738U具备双路独立输出过流、过压、短路保护与最多4路NTC过温保护,内置NTC开路检测,支持双组DP/DM/CC1/CC2过压保护且均支持20V高耐压,最大程度保护设备的安全。
IP2738U可以根据不同的使用需求与场景进行灵活定制,并支持在线升级,可在3V~25V的电压下稳定的进行工作,采用QFN32进行封装,可广泛应用在多口充电适配器、移动电源、车充等单向输出应用中。
英集芯IP2756英集芯IP2756是一款集成多种协议,用于USB端口的快充协议控制IC,支持多种快充协议,包括/、HVDCP、QC5/4+/3+/3.0/2.0、VFCP、UFCS、、以及。为适配器、车充等单向输出应用提供完整的解决方案。
IP2756提供了更高的耐压等级,支持EPR28V~36V精简外围的设计,通过扩展可以支持EPR48V并提供更大的存储空间。在多协议应用上,客户不用再做协议的取舍,能够提供更高的ESD防护能力,有效提升产品可靠性,支持更大的电流范围。
展会预告深圳英集芯科技股份有限公司参加充电头网主办的2024(春季)亚洲充电展,展位号位于A区A21,3月20-22日欢迎莅临展会现场交流、洽谈。
UNICMICRO广芯微广芯微电子(广州)股份有限公司聚焦光伏新能源、物联网、工业控制和汽车电子产业,为客户提供差异化的微处理器芯片与性能卓越的模拟与射频前端芯片,以及低功耗IoT方案平台,数字电源方案平台和电机控制方案平台。
广芯微是广东省集成电路行业协会副会长单位、广州市半导体协会副会长单位,同时也是广东省促进企业投资协会的副会长单位,及其集成电路专业委员会的会长单位,公司在2019年获得“高新技术企业”认证,在2020年获得“广州明日之星”称号,在2021年入选广州市黄埔区“瞪羚企业”、第一批广州市“专精特新”培育企业和“粤港澳大湾区新经济先锋企业50强”,在2022年入选广州未来独角兽创新企业和广东省“专精特新”企业,在2023年入选国家级“专精特新”小巨人企业。
广芯微注册于2017年9月,公司总部设立在广州市黄埔区,在上海、苏州和深圳设有子公司或分公司,公司拥有从产品定义、芯片设计、软硬件开发到系统解决方案设计的全方位技术团队和封装、测试、量产生产管理运营团队。成立至今,广芯微已成功量产多款产品,在储能、工业控制、健康医疗电子、智慧家庭、传感器与表计等领域已经得到了广泛的应用。
广芯微UM3506广芯微UM3506-BPQHSOC芯片是一颗支持、3.1规格的快充控制器,具备全功能的SRC/SNK/DRP支持能力,同时也可以支持EMARK电子标记的SOP'报文交互功能,全面满足,规格,支持SPR,EPR()模式,以及PD报文的chunk模式和260bytes长包。芯片内置高压LDO,支持3.3-24V供电,使用灵活。
UM3506具有2对DPDM引脚,支持BC,QC等协议。支持可持续升级和灵活扩展。芯片内置高性能32位RISC-V内核,主频最高为33MHz,内置8KBSRAM和256KBFLASH,内置15通道12位ADC用以电压和电流采样,内置2路UART和2路I2C以及一路SPI接口,支持低侧电流检测,使用QFN32封装。
展会预告广芯微电子(广州)股份有限公司参加充电头网主办的2024(春季)亚洲充电展,展位号位于B区B26,3月20-22日欢迎莅临展会现场交流、洽谈。
VIA威锋电子威锋电子从事设计、研发及销售USB相关控制芯片,产品涵盖主机端至周边装置,拥有USB4、高速传输、USBType-C、USBPD等核心技术与芯片方案,产品应用于高速传输及充电相关的周边装置,领先行业的技术带给市场新颖的应用商机。
威锋VL108UFP和两个DFP均支持最新的规范,可支持48V5A(240W)的功率输出。此外,两个DRPDFP还集成了D+/D-充电ePHY,支持使用D+/D-进行协议握手,然后转换为PD协议以通过UFP输出电源。无论是哪个DFP端口,都可以按照先插入先服务的原则为主机充电。
VL108的设备策略管理器能够协商DFP和UFP之间的电源规则,从而启用电源充电。它还支持在电池电量耗尽模式下为主机充电以及快速角色切换。此外,VL108还具备USBBillboard设备功能,以满足“VESADPAlt模式在USBType-C上”的规范。它还支持智能自动待机功能,当连接接口处于空闲状态时,会自动进入深度省电模式,非常适用于智能手机配件。
VL108内置了RC振荡器、线性电压调节器、Vbus电压和电流检测器,可以通过Vbus电源稳定工作,并监测异常电源行为。此外,它提供多达17个GPIO引脚,用于特定应用。SPI接口可支持外部SPI闪存,或与VLIHub控制器共享SPI闪存进行固件升级。固件更新可以通过USBBillboard或I2C从属接口进行。VL108提供两种封装型号可供选择:QFN60L(7),支持两个DRPDFP,以及QFN48L(6),支持一个DRPDFP。
展会预告威锋电子参加充电头网主办的2024(春季)亚洲充电展,展位号位于B区B61,3月20-22日欢迎莅临展会现场交流、洽谈。
Leadtr通嘉通嘉科技经营团队拥有电源管理领域丰富的学经历。专注在ACDC一/二次侧产品开发,兼具混模(Mixed-mode)及整合型(Comb-type)设计技术能力,为ACDC中大功率最佳完整解决方案的电源管理IC设计公司。
通嘉致力于『绿色电源,珍爱地球』的愿景并以提供ACDC中大功率最佳完整解决方案为使命,秉持『创新,服务,质量,共享』之经营理念,以创新技术提供高性能及高质量的产品和贴近客户做好服务,冀以成为世界级电源管理IC主要供货商。
通嘉LD6617LD6617是通嘉科技最新推出的一款高度集成的控制器,集成32kbyteOTP和256+384bytesSRAM的嵌入式8位MCU、11位模数转换器、阻塞N-MOSFET驱动器、并联稳压器、电压/电流监视器和控制器,外围精简。
通嘉LD6617具有3.3V~45V的宽工作电压,可以支持和EPR28V/36V协议规范,以及如、FCP、AFC等其他专有协议。可应用在适配器、墙充、车充等PD充电产品中。
通嘉LD6617支持通过E-mark电缆的VCONN电源控制,支持CC/CV控制、电容快速放电、可编程电缆补偿、PFC开关控制等多种功能,具备可编程OVP、UVP、OCP、SCP、OTP等多重保护措施。
展会预告通嘉科技(深圳)有限公司参加充电头网主办的2024(春季)亚洲充电展,展位号位于B区B71,3月20-22日欢迎莅临展会现场交流、洽谈。
CPS易冲易冲半导体成立于2016年,是一家高速发展的高性能模拟及混合信号集成电路芯片设计公司。公司拥有一支高质量的管理研发团队,团队核心成员均为业内资深专家。
易冲半导体正广泛布局从220V电源到电池的全链路产品,包括:
◆无线充电芯片
◆快充协议芯片
◆AC/DC芯片
◆线缆芯片
◆USB端口保护芯片
◆开关充电芯片
◆电荷泵以及相关电源管理芯片
◆车载及工业电源芯片
产品广泛应用于智能手机/穿戴、个人电脑、车载电子、智能家居等行业。
易冲CPS8849A易冲推出了全新一代快充协议ICCPS8849A,其具有多种封装,可根据应用场景的不同灵活选择,支持市面上所有的主流快充协议,集成MTP,可通过Type-C进行软件升级,为用户提供更加便捷的数据传输和软件更新方式,输出电压可达3V-22V,集成高精度恒压环(CV)和恒流环(CC),以满足PPS,UFCS协议电压电流精度规范,为用户带来更高效、快速、安全的充电体验的同时也能更好的保护用户的设备和电池。
CPS8849支持等市面主流快充协议,可用在墙插类AC/DC和DC-DC车载电源等单C和多口扩展产品中。
易冲CPS8849BCPS8849B是一个高度集成的快充协议控制器芯片,支持、/、SCPA/B、AFC、Apple等市面主流快充协议,其内部集成了恒压回路(CV)和低侧恒流回路(CC),并具有可编程的参考电压,以满足规范要求。
CPS8849B详细资料。
易冲CPS8860HCPS8860H是易冲最新推出的一款高度集成的快充协议控制器芯片,支持、/、UFCS、SCPA/B、AFC、Apple及等市面主流快充协议。
CPS8860H具备双口快充输出、双端口管理逻辑和功率共享等特点,只需少量外围设备就能构建一个高效且优越的多协议双端口充电解决方案。
展会预告成都市易冲半导体有限公司参加充电头网主办的2024(春季)亚洲充电展,展位号位于B区B92,3月20-22日欢迎莅临展会现场交流、洽谈。
Hynetek慧能泰深圳慧能泰半导体科技有限公司是一家专注于智慧能源控制技术的公司,主要面向智能快充和数字能源领域,提供高性能数模混合芯片产品。公司总部设立在深圳前海,同时在上海、浙江杭州、美国加州设有研发中心。慧能泰的核心研发团队来自国内外顶尖半导体公司,拥有强大的研发创新能力。公司现已获多项授权专利,拥有独立自主知识产权,并于2020年被评为“高新技术企业”。
智能快充
目前,慧能泰已完成了围绕USBType-C生态链的整体产品布局,开发并量产了多款产品:供电端的多系列PDSource协议芯片,受电端的高性能PDSink(PD诱骗芯片)、Type-C端口控制器(CCLogic),线缆端的USBeMarker(电子标签芯片)。成立以来,慧能泰连续推出多款业界领先的产品并广受市场欢迎。公司芯片出货量2亿颗,标杆性客户有联想、小米、三星、HP、贝尔金和努比亚等。
数字能源
面向ICT(通信服务器)、数据中心、光伏逆变器、储能等工业应用,慧能泰半导体持续深耕工业级数字电源控制和管理芯片的研发,开发的产品包括数字电源控制芯片、高压驱动芯片、电源转换芯片和模块。
慧能泰半导体肩负着“芯智慧芯能源,共建绿色未来”的使命,立志成为业界领先的智慧能源控制技术供应商。
慧能泰HUSB251慧能泰HUSB251是一颗支持USBType-CDRP的PD协议芯片,芯片支持PPSPDO和EPRPDO,所有的PDO都完全符合规范,支持28VEPRFPDO和EPRAVS。HUSB251支持,,AFC,FCP,UFCS快充模式,具有非常好的快充兼容性。芯片内置NMOS驱动,可以使用NMOS进行供电控制。
芯片内部还集成Vconn供电用于E-Marker芯片检测,引脚耐压为35V,支持可编程的恒压恒流控制,芯片集成输入过电流保护,短路保护,欠压保护,过压保护,CC引脚和DPDM引脚的过压保护,芯片过热保护。HUSB251内部集成32位RISC-VMCU和32KBMTP存储器,集成I2C和UART接口。
慧能泰HUSB362慧能泰HUSB362是一款支持且集成MCU的高性能PD协议芯片,支持多个具有可编程电压和电流的PDO,如PPSPDO、EPRPDO,所有的PDO都完全符合规范。其支持EPR模式140W(28V5A),PPS支持从18W到100W,AVS支持从100W到140W。目前HUSB362已通过了USB-IF协会的合规性测试,TID为9329。
HUSB362还实现了可编程的DPDMPHY,D+和D-引脚可以被配置为支持、、AFC、FCP和Divider3的模式,为传统设备提供了很好的兼容性。
HUSB362集成N-MOS驱动,可控制VIN和VBUS之间是否导通,从而保护与Type-C连接器连接的设备。另外,其CC1、CC2、D+和D-引脚的高电压容限和保护为系统提供了更多的可靠性。除此之外,针对LPS(限功率电源),HUSB362也作了充分的保护设计。
HUSB362集成了优质的恒压控制环(CV)和恒流控制环(CC),同时集成FB调压模式,可同时应用于ACDC或者DCDC。HUSB362还集成双环路的设计可让用户采用极简的外围元件实现应用设计,提升空间利用率和设计难度同时降低BOM成本。
慧能泰HUSB363HUSB363专为USBType-CPD产品设计而成。它能够支持多个可编程电压和电流的PDO以适应不同的应用需求,包括支持PPSPDO。所有的PDO均完全符合规范。此外,HUSB363还实现了DPDM充电协议。D+和D-引脚可以配置,以支持、、AFC、FCP以及分频3模式,从而为传统设备提供出色的兼容性。
它还集成了一个GATE驱动器,可启用从VIN到VBUS的电压,以保护连接到Type-C连接器的设备。CC1、CC2、D+和D-引脚的高电压容忍度和保护功能提供了更高可靠性的系统保障。
展会预告深圳慧能泰半导体科技有限公司参加充电头网主办的2024(春季)亚洲充电展,展位号位于C区C44,3月20-22日欢迎莅临展会现场交流、洽谈。
JADARD天德钰深圳天德钰科技股份有限公司创建于2010年,为国家高新技术企业和国家鼓励的重点集成电路设计企业,立足深圳,十年创“芯”发展,不断实现技术突破,为客户创造价值,为股东创造权益,为公司创造未来。
公司凭借扎实的技术积累、强大的供应链垂直整合能力,精准定位前沿赛道,产品涵盖移动智能终端显示屏驱动芯片、摄像头音圈马达驱动芯片、快速充电协议芯片、电子标签驱动芯片等,广泛应用于手机、平板/智能音箱、智能穿戴、快充/移动电源、智能零售、智慧办公、智慧医疗、智慧物流等领域,为客户提供一站式服务平台,市场潜在增长空间广阔。
展望未来,基于智能时代发展需要,公司以人机交互和人工智能物联为发展定位,公司始终专注于移动智能终端和智能物联领域关键芯片的研发销售,强化技术研发,提升产品附加值,致力于成为移动智能终端关键芯片的领跑者和智能物联市场芯片和方案的创新者。
天德钰JD6628天德钰JD6628是一颗高集成度的协议芯片,支持和PPS输出,支持3.3-28V输出电压,JD6628集成UFCS,华为SCP和华为FCP,高通/3.0/3+快充。芯片内部集成双路放大器,分别用于恒压和恒流控制。JD6628集成100mWVconn供电。
JD6628支持双路USB-C接口,具备VBUS放电和VCONN放电功能,芯片内置过压保护,欠压保护,过电流保护,短路保护,过热保护。JD6628采用TQFN4*4-32L和TQFN5*5-40L封装,适用于快充充电器,车充等应用。
展会预告深圳天德钰科技股份有限公司参加充电头网主办的2024(春季)亚洲充电展,展位号位于C区C58,3月20-22日欢迎莅临展会现场交流、洽谈。
Legary乐得瑞深圳市乐得瑞科技有限公司成立于2014年3月,是一家专注于USB-C接口控制芯片的国家级高新技术企业。目前公司拥有已授权发明专利14项,已授权实用新型28项。公司核心团队拥有20多年的芯片研发经验。公司于2015年比多数同行提早一年研发出USB-C接口控制芯片产品,并持续研发迭代,始终保持先进技术水平。经过多年的自主研发,公司先后荣获“深圳市龙华区知识产权优势企业”、“国家级专精特新‘小巨人’企业”等荣誉称号。产品远销全球30多个国家和地区,销售额累计超10亿,深受海内外客户的一致信赖和好评,如小米、联想、飞利浦,优派,微星等。
乐得瑞LDR6020乐得瑞LDR6020是带有3组6路DRPUSB-C及PD通信协议处理模块和模块的16位RISCMCU,拥有通信功能,具有262字节非折叠长数据包通信能力,并且可以通过CC,UART,I2C,四种模式进行固件在线升级。
LDR6020采用QFN-324*4封装,拥有13路ADC,28位双向I/O口,1位输入口,2路PWM,可以做定制化功能设计,并且未来还会开放嵌入式云IDE开发系统。
LDR6020的应用场景非常广泛,比如Type-C多功能转接器,Type-C显示器,Type-C移动电源等等,并且芯片内置I2CSlave通信控制单元,UART通信控制单元,可以与其他主控芯片进行通讯协商。
乐得瑞LDR6020PLDR6020P是带有3组6路DRPUSB-C及PD通信协议处理模块和功能的16位RISCMCU,内置8K×16位MTP程序存储器(可烧录1000次),512字节的数据存储器(SRAM)。
LDR6020P内置5V的LDO,耐压值可达24V,最大可输出150mA以上电流,可用于其他外部器件供电。内置两组Type-C口VBUS电压通路。特别说明,由于内置LDO耐压值最大为24V,用户需要支持的28V及以上电压的,可以采用LDR6020搭配外置供电的方式。
展会预告深圳市乐得瑞科技有限公司参加充电头网主办的2024(春季)亚洲充电展,展位号位于C区C73,3月20-22日欢迎莅临展会现场交流、洽谈。
充电头网总结随着电子设备对功率需求的不断增加,一个能够提供更高功率的统一充电解决方案变得越来越重要。不仅有助于简化用户的充电需求,还可以促进便携设备的发展,特别是对于那些需要大量电力的高性能设备。例如,对于高端笔记本电脑,支持可以减少对传统交流适配器的依赖,一个充电器即可为其供电,大大增强了出行的便捷性。
在快充技术发布后,越来越多的厂商开始布局,产品各具特色,涵盖了LLC同步整流、同步降压、协议、E-Marker等不同的应用,为用户提供了更丰富的选择。消费者能够根据自己的需求和偏好,轻松地找到适合的快充解决方案。同时,这个良性的市场竞争也在推动着技术的不断进步和创新,为用户带来了更高效、更便捷的充电体验。
大会预告2024(春季)亚洲充电展期间,3月20日(周三)将会举办2024亚洲快充大会,目前已经有多家知名企业确认出席并发表演讲。