花再是漫步者于2022年3月份联合冇心推出的全新独立品牌,致力于为年轻消费者提供美学与人体工学完美结合的科技产品。EDIFIER·花再NEW-X光冷能量音箱是一款极具赛博朋克未来感的产品,外观上,汲取潮玩、游戏、工业元素,体现年轻一代桌面美学新主张,斩获了德国“2023iF设计奖”和国际“缪斯设计”金奖。
功能上,集声光电三位一体,拥有音箱、充电站、氛围灯、智能时钟等功能。在声学表现方面,NEW-X搭载3英寸中低音扬声器+1英寸高音扬声器,支持蓝牙5.3/声卡/AUX三种连接方式,通过了Hi-Res双金标认证,蓝牙模式支持LDAC技术,提供高解析度的音质。漫步者还为NEW-X首创MazeTube迷宫倒相系统,结合TurbMuff涓流抑制技术,使低音更加饱满浑厚。还搭载了TIClosedLoop数字功放驱动,并通过全DSP数字处理技术,充分发挥发声单元性能。
在充电方面,NEW-X内置35WTurboGaN氮化镓充电模块,采用氮化镓FTFC全时段高能快充技术,搭配FTTC全时控温及SPA智能功率分配技术,提供安全的高效快充功能。在灯效方面,NEW-X搭载了ALE声光电聚合系统,支持智能时钟,支持TempoEmo声色流转的空间灯效,包括了情绪律动、呼吸律动、动感流星、流光溢彩等模式,可以通过EdifierConnectApp进行灯效调节和个性化设置。下面就来看看这款产品的详细拆解报告吧~
一、EDIFIER·花再NEW-X光冷能量音箱开箱
EDIFIER·花再NEW-X光冷能量音箱包装盒正面设计有产品的简笔图,产品名称,双金标认证和LDAC标志,以及多媒体音箱、35W氮化镓桌面充电站、潮流RGB氛围灯、智能时钟的产品功能。

包装盒背面展示有两款配色的外观设计,以及详细的功能特点。包括:Hi-ResAudio、25W+15W大功率、35W氮化充电、EdifierConnect、RGB光效、时间显示、音效切换和多音源输入等。

包装盒内部配件一览,包括了电源线、音频线、说明书保修卡、清洁布和潮玩贴纸。

音箱清洁布,上面压印有“花再”品牌LOGO。

八字尾电源线。

USB声卡音频线。

3.5音频线。

EDIFIER·花再NEW-X光冷能量音箱采用了工业集装箱外观设计,正面透明外壳,双喇叭外露,犹如悬浮在外壳上;内部电镀浮雕水管造型的灯管,观感非常的炫酷。

接入电源,氛围灯效果展示,下方设计有智能时钟和花再·EDIFIER的品牌LOGO灯光。

机身背面外观一览,左右两个倒相孔,中间设置有电源开关、8字形电源输入接口、3.5mmAUX音频接口和USB-A数据线接口。


机身底部外观一览,设计有防滑脚垫。

机身一侧设置有三颗人体工程学旋钮,从上到下依次为电源开关和连接模式切换、音量加减和音效模式切换、灯光亮度调节和灯光模式切换。

另外一侧设置有USB-A和USB-C两个电源输出接口。USB-A:18WMax(5V-24A/9V-2A/12),USB-C:35WMax(5V-3A/9V-3A/12/15/20)。

我爱音频网采用CHARGERLABPOWER-ZKM002C对EDIFIER·花再NEW-X光冷能量音箱的USB-C接口进行充电测试,测得结果支持FCP、AFC、、、DCP和。

USB-C接口FCP18W具备5V2A、9V2A、12三组固定电压档位。

USB-C接口AFC24W具备5V2A、9V2A、12V2A三组固定电压档位。

USB-C接口支持5V、9V、12V三个固定电压,还支持3.6-12V电压档位。

USB-C接口具备5V3A、9V3A、12、15、20五组固定电压档位,以及3.3-11V3A一组PPS电压档位。

我爱音频网采用ChargerLABPOWER-ZKT002便携式电源测试仪对EDIFIER·花再NEW-X光冷能量音箱USB-A接口进行快充协议测试,支持、Samsung5V-2A、~12.0V、、、、~5.5。
二、EDIFIER·花再NEW-X光冷能量音箱拆解通过开箱我们了解了EDIFIER·花再NEW-X光冷能量音箱的独特外观设计,下面进入拆解部分,看看内部结构及硬件配置信息。

取掉防滑脚垫,下方隐藏有固定螺丝。

卸掉螺丝,取掉底部盖板。

盖板内侧结构一览,贴有散热贴纸。

盖板下方结构一览,中间开窗可以看到内部主板单元。

扬声器的连接导线通过插座连接器连接到主板并打胶加固。

氛围灯小板与主板连接的导线。

电源输入插座与主板连接的导线,打胶密封。


卸掉螺丝,取掉中低音单元压环。

盖板下方设置有海绵垫缓冲。

卸掉螺丝,取掉高音单元。

取掉正面音箱正面的透明盖板。

拔掉主板上的导线插座,取出主板。

低音单元腔体内部填充有调音棉。

取掉高音单元的固定结构,下方还有螺丝固定。

掀开中低音单元的结构,下方同样隐藏有固定螺丝。

独立接地导线焊接在主板上。

卸掉所有螺丝,即可取掉氛围灯小板及电镀浮雕水管造型的导光结构。

导光板内侧结构一览。

取掉氛围灯小板。

氛围灯小板电路一览。左侧有数字时钟的显示屏,右侧有品牌LOGO的显示屏。

RGBLED灯珠特写,小板上总共搭载有20颗,用于为氛围灯提供光源。

Cmsemicon中微CMS1640LED显示驱动,是一种LED(发光二极管显示器)驱动控制与用电路,内部集成有MCU数字接口、数据锁存器、LED驱动等电路,主要应用于电子产品LED显示屏驱动。采用SOP28的封装形式。

Cmsemicon中微CMS1640详细资料图。

腔体内部结构一览。

音箱内置的35W氮化镓充电模块结构一览,通过螺丝与腔体固定。

卸掉螺丝,取出氮化镓充电模块。

充电模块背部有导线连接。

拔掉导线,取掉氮化镓充电模块。

取掉主板单元。

主板一侧电路一览。

主板另外一侧电路一览。

功放IC对应PCB背面有独立的金属散热片。

3.5mm音频接口母座和USB-A数据接口母座特写。

为主板时钟供电的法拉电容。

法拉电容规格:5.5V/0.22F。

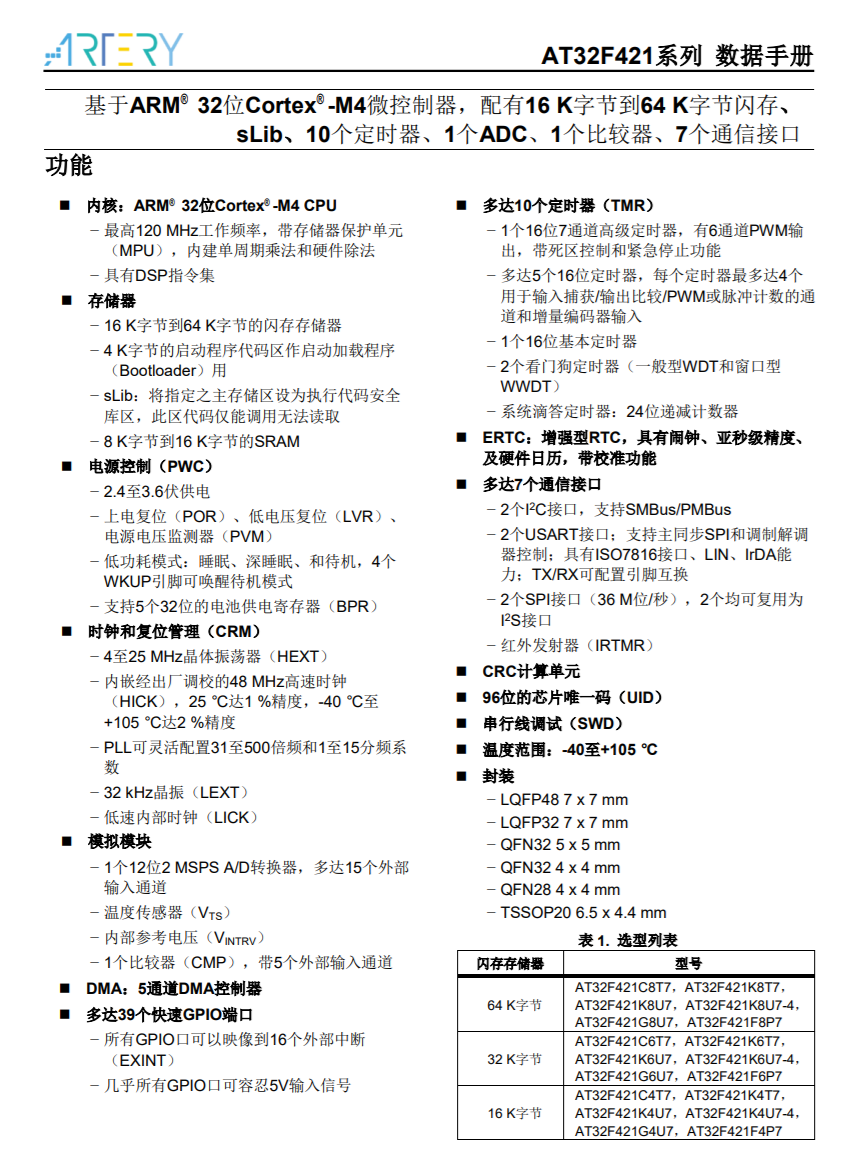
Artery雅特力AT32F421F8P7微控制器。AT32F421系列微控制器基于高性能的ARMCortex-M432位的RISC内核,最高工作频率达到120MHz,Cortex-M4内核具有一组DSP指令和提高应用安全性的一个存储器保护单元(MPU)。AT32F421系列产品内置高速嵌入式存储器(高达64K字节的闪存和16K字节的SRAM),丰富的增强GPIO端口和联接到两条APB总线的外设。内置存储器可设置任意范围程序区受sLib保护,成为执行代码安全库区。
AT32F421系列产品提供1个12位的ADC、1个模拟比较器、5个通用16位定时器、和1个高级定时器。它们还带标准和先进的通信接口:多达2个I2C接口、2个SPI接口(复用为I2S接口)、2个USART接口和1个红外发射器。

Artery雅特力AT32F421系列详细资料图。

微盟BBVG的IC。

两颗丝印EH16A的低压线性稳压器。

丝印2332的降压IC。

Heroic禾润HT0104用于开漏和推挽应用的4路双向电平转换器,其使用两个独立的供电VCCA和VCCB。电压较低的电平信号接入A端口,支持1.65V~5.5V电压,其对应VCCA;电压较高的电平信号接入B端口,支持2.3V~5.5V电压,其对应VCCB。当OE脚拉低时,HT0104进入低功耗模式,所用IO进入高阻状态。
据我爱音频网拆解了解到,目前已有华为、小米、漫步者、雷柏、小度、唱吧、JBL、SmallRig斯莫格、SANAG塞那、喜马拉雅等众多品牌旗下的音频产品采用了禾润的解决方案。

Heroic禾润HT0104详细资料图。

丝印SD2059的实时时钟IC,用于音箱的智能时钟功能。

音箱蓝牙模块电路一览,采用了邮票板设计。

BES2600HP是一款高度集成的蓝牙SoC,支持双模蓝牙5.3和一拖二连接,支持LEAudio。芯片内置STAR-MC1CPU,BES自研双核BECONPU,集成16MBFlash和传感器、音频Codec、高性能电源管理等子系统。支持自适应ANC混合降噪和AI通话降噪,具备强大的应用程序处理能力,可应用于TWS耳机、蓝牙音箱等终端产品。
据我爱音频网拆解了解到,目前已有OPPO、小米、三星、vivo、荣耀、Redmi、IQOO、讯飞、JBL、万魔、百度、一加、传音等众多品牌旗下产品采用了BES恒玄的解决方案。

音频功放及滤波电路一览。

TI德州仪器AFE5805M高效立体声闭环D类放大器,可提供具有低功率耗散和丰富声音的低成本数字输入解决方案。该器件的集成音频处理器和96kHz架构支持高级音频处理流程(包括SRC、每通道15个BQ、音量控制、音频混合、3频带4阶DRC、全频带AGL、THD管理器和电平计),支持宽电压工作范围,低失真度,内置DSP,数字信号输入,集成多种保护功能。

TI德州仪器AFE5805详细资料图。

氮化镓电源模块整体结构一览。

卸掉螺丝,取掉底部盖板,内部电路灌胶加强散热。

取掉封胶,下方PCBA板电路一览。

取出电源小板,另外一侧同样灌胶加强散热。

电源小板一侧电路一览。

电源小板另外一侧电路一览。

AC输入端及保护、滤波电路。

NTC热敏电阻用于抑制上电的浪涌电流。

400V33μF的高压滤波电解电容,品牌来自BERYL绿宝石。

变压器采用PQ20磁芯,次级采用多层绝缘线绕制。

贴片Y电容来自TRX特锐祥,料号TMY11471K。

另外一颗贴片Y电容来自鞍山奇发。

100uF16V耐压的输出端滤波电容。

100uF25V耐压的输出端滤波电容。

560uF25V耐压的输出端滤波电容。

USB-A和USB-C电源输出接口母座。

输入端2A的保险丝。

丝印RDBF310的整流桥。

丝印RS2M的肖特基二极管。

SouthChip南芯SC3056集成GaN的高频准谐振反激式转换器,集成650VGaN(QR/DCM),具有高效率和高可靠性特征。转换器内置高压启动电路,可实现超低的待机功耗和超快的启动速度。SC3056提供自适应开关频率折返功能,从而整个负载范围内实现更高的效率。在QR和DCM模式下,开关管在谷底开通,以此来达到更高的效率。在空载时,IC将以突发模式运行,以减少功耗。
SC3056内部集成650V耐压的氮化镓开关管,同时集成高压启动电路、软启动电路,以及用于超宽输出范围的分段式供电电路。在突发和故障模式下具有超低的工作电流,最高工作频率为175kHz,支持抖频改善EMI性能,支持谷底开通,轻载和空载模式以突发模式运行以降低功耗,提高效率。
芯片内置过热保护,供电过压保护、供电欠压闭锁、逐周期电流限制、两级过流保护、输出过电压保护、输出短路保护和过载保护,提供完善全面的保护功能。此外,抖频和智能驱动功能可使噪声最小化,从而改善EMI的性能。

SouthChip南芯SC3056详细资料图。


SouthChip南芯SC3503同步整流控制器,是一颗智能型次级同步整流控制芯片,无需辅助线圈供电,输出电压最低可低至0V,SC3503可以工作在很宽的输出电压范围之内,即使输出发生了短路故障。当VDS发生较为严重的震荡时,特殊的监测电路可以预防SRMOSFET误开通,该监测电路已申请专利保护。SC3503兼容多种MOS,具有超低的静态电流,支持多种工作模式,支持高侧和低侧同步整流,外围元件非常精简。

SouthChip南芯SC3503详细资料图。

丝印M100N04的同步整流管。

Injoinic英集芯IP6525S是一款集成同步开关的降压转换器、支持多种输出快充协议,为车载充电器、快充适配器、智能排插提供完整的解决方案。
IP6525S内置功率MOS,输入电压范围是5.2V到32V,输出电压范围是3V到12V,最大能提供22.5W的输出功率,能够根据识别到的快充协议自动调整输出电压和电流,典型输出电压和电流有5V/3.4A,9V/2.0A,12V/1.5A。

Injoinic英集芯IP6525S详细资料图。

Injoinic英集芯IP6537是一款集成同步开关的降压转换器、支持14种输出快充协议、支持Type-C输出和/(PPS)协议的SoC,为车载充电器、快充适配器、智能排插提供完整的解决方案。
IP6537支持USBType-C或者USBA输出,总功率5V/3.4A。IP6537内置功率MOS,输入电压范围是7.1V到32V,输出电压范围是3V到20V,最大能提供30W的输出功率,能够根据识别到的快充协议自动调整输出电压和电流。IP6537在输入24V输出5V/3A时,板端转换效率高至94.3%。

Injoinic英集芯IP6537详细资料图。

取掉旋钮上的键帽。

卸掉音箱背部外壳,内部声学结构一览。

音箱中框内设置有大量胶水密封,用于隔离声学音腔和电路部分。

外壳内侧结构一览,可以看到两个倒相管结构,用于提升低频量感。

倒相管的低音倒相孔特写,开口外沿贴有调音的白色泡棉。

音箱开关电源模块通过黑色麦拉片绝缘。

电源输入模块一侧电路一览。

电源输入模块另外一侧电路一览。

电源输入端电路一览,设置有保险丝、安规电容和共模电感。

输入端延时保险丝特写,规格3.15A250V。

共模电感贴有信息标签“”。

丝印KBP204的整流桥。

400V22μF的高压滤波电解电容。

高压滤波电解电容来自AXBOOM安兴电子。

另外一颗400V33μF的高压滤波电解电容。

初级开关管设置有金属散热片,增强散热。

丝印CS7N65F的初级开关MOS管。


蓝色Y电容。

丝印82246的IC。

电源输出端电路一览,两颗滤波电解电容,中间的电感外套热缩管绝缘。

25V1000μF的滤波电解电容。

滤波电解电容同样来自AXBOOM安兴电子。

丝印666C的IC。
旋钮按键小板结构一览。
3英寸中低音扬声器正面振膜特写,据官方介绍,采用了铝制盆,橡胶折边,提供高强度低失真和结实有力的低频响应。
中低音扬声器背面T铁特写。
中低音扬声器侧边特写。
1英寸高音扬声器正面振膜特写,据官方介绍,采用了丝绢膜球顶,钕铁硼磁钢,实现丰富的声音层次感。
高音扬声器背面特写。
高音扬声器侧边结构一览。
EDIFIER·花再NEW-X光冷能量音箱拆解全家福。
三、我爱音频网总结EDIFIER·花再NEW-X光冷能量音箱在外观方面采用了“工业集装箱”设计,白色机身、灰色涂装,透明面板固定悬浮感双喇叭单元,内部电镀浮雕水管造型搭配多彩灯效,做到了潮流、科技、工业的完美结合,带来了非常强烈的视觉冲击感。炫酷的外观设计,使其可以毫不违和地融入到各种装饰风格。
内部主要配置方面也相对比较复杂,主要可以拆分为主板单元、氛围灯小板、电源输入模块、氮化镓电源模块、扬声器及声学结构。主板上,蓝牙模块采用了BES恒玄BES2600蓝牙音频SoC,支持蓝牙5.3,提供稳定的无线连接;功放电路采用了TI德州仪器AFE5805M高效立体声闭环D类放大器,集成音频处理器和96kHz架构支持高级音频处理流程;还采用了Artery雅特力AT32F421F8P7微控制器,Heroic禾润HT0104电平转换器,实时时钟芯片等。
氛围灯小板上设置有数字时钟和品牌LOGO的显示屏,搭载有20颗RGBLED灯珠为氛围灯提供光源,采用了Cmsemicon中微CMS164LED显示驱动;氮化镓充电模块PCBA板上,采用了SouthChip南芯SC3056高频准谐振反激式转换器,集成650VGaN(QR/DCM),具有高效率和高可靠性特征;以及南芯SC3503同步整流控制器,Injoinic英集芯IP6525S、IP6537降压转换器等。