如今无线充电对于用户而言已经不再是新鲜事物,这主要得益于近几年无线充电功能在手机领域的大范围应用。拿苹果来说,自从2018年发布的iPhone8系列手机开始,苹果就入局了无线充电市场,到目前为止已经推出了十余款带有无线充电功能的iPhone,手机市场存量多达10亿台左右,尤其是iPhone12/13系列搭载的MagSafe磁吸无线充电技术更是深受广大用户青睐。
在安卓阵营中,三星一直是无线充电功能的拥护者,并且每年的销量一直保持在全球领先的位置。国内手机厂商则在无线充电技术的研发和营销方面都做得非常出色,技术上,小米、华为、OPPO、vivo、魅族等多家主流品牌均已研发并商用了大功率无线充电技术,速度甚至能够媲美有线快充;营销上,越来越多的手机厂商都很乐意将充电技术放在发布会上大力宣传,进一步让无线充电技术深入人心。
除了手机市场外,无线充电还被广泛应用在TWS蓝牙耳机、手表等产品上,智能穿戴市场的体量同样不容小觑,无需插线充电,大大方便了人们的生活。同时,无线充电功能也逐渐成为很多新款车型的标配,尤其是在新能源汽车中,无线充电的出现频率更高。无论是前装市场还是后装市场,都是一块巨大的蛋糕。
根据充电头网统计,目前市面上已有15家厂商推出数十款无线充电主控方案,在即将举办的2022(春季)亚洲充电展大会上,将会迎来矽力杰、赛泰、新页微、贝兰德、智融、劲芯微、沁恒、伏达、卓芯微、美芯晟、英集芯、易冲、维普、南芯、芯海等企业均会亮相,并带来最新的产品技术。
排名不分先后,按展位顺序排序。
C72、73、86、87展位:上海南芯半导体科技股份有限公司
上海南芯半导体科技股份有限公司,是国内领先的模拟和嵌入式芯片设计企业之一,专注于电源及电池管理领域,拥有Chargepump、DC/DC、AC/DC、有线充电、无线充电、快充协议、锂电保护等多条产品线。公司在基于自主研发的升降压充电、电荷泵和GaN直驱等核心技术上推出多款明星产品,得到业内广泛认可。
南芯能够提供从AC到电池的端到端有线、无线完整快充解决方案,产品覆盖10W到200W整个功率等级范围。公司电荷泵系列快充产品打破国外垄断,已进入多家知名手机、平板电脑和笔记本电脑品牌,并完成直接供应商体系认证;DC/DC、有线充电、无线充电以及嵌入式协议类产品在消费、泛工业等市场被广泛采用;多款产品通过AEC-Q100车规质量认证并在不同车型中实现前装量产,目前公司能够提供完整的车载无线、有线充电方案。
南芯拥有强大的研发团队、独立的品质管控团队、以及贴近客户的销售和支持团队,为高质量的产品开发设计保驾护航。同时,南芯受到上下游产业链与资本的广泛认可与支持,获得上海集成电路产业基金、中芯聚源、红杉资本、OPPO、小米、vivo等的资本加持,助力公司驶向发展快车道。
南芯秉承“时间优先,性能优先”的产品理念,坚持“开拓进取,不断创新”的公司文化,为客户提供高性能、高品质与高经济效益的系统解决方案,致力于成为全球领先的模拟与嵌入式芯片企业。
南芯,为效率而生。


南芯SC9602是一个高度集成的无线功率发射端的SOC解决方案,包含数字微控制器和模拟前端(AFE)。该微控制器包括一个高性能的32位数字核心,足够的内存和外设;AFE包括全桥功率MOSFET、电流采样运放、通信解调器、线性调节器和保护电路。

南芯SC9602支持各种类型的发射端,包括扩展功率配置(EPP)和中定义的基线功率配置(BPP)。SC9602集成了DP/DM接口,为了实现EPP发射端系统,该芯片可以通过DP/DM接口从适配器请求高电压,并通过连续监测输入电压和输入直流电流来支持外部目标检测(FOD)。
此外,SC9602还支持输入欠压锁定(UVLO)、过流保护(OCP)和过温保护(OTP),提高整个无线功率发射系统的可靠性。
相关阅读:
1、南芯推出高集成无线充发射芯片SC9602和SC9603
SC9603
南芯SC9603采用紧凑的FCQFN-3*3封装,是一个包含数字微控制器和模拟前端(AFE)方案的高度集成的无线电源传输SoC,该微控制器包括一个高性能的32位数字核以及丰富的内存和外设,其中AFE包括全桥功率MOSFET、电流感应放大器、通信解调器、线性稳压器和保护电路。

南芯SC9603支持各种类型的发射器,包括中定义的EPP和BPP,并集成了DP/DM接口。为了实现EPP传输系统,SC9603可以通过DP/DM接口向适配器请求高电压。SC9603通过连续监测输入电压和输入直流电流来执行异物检测(FOD)。
此外,SC9603还支持输入欠压锁定(UVLO)、过流保护(OCP)、过温保护(OTP),提高了整个无线电传输系统的可靠性。
SC9608
南芯SC9608是一款高集成度无线充电发射端SOC,其集成了powerstage,MCU主控以及协议部分,支持BPP5W、EPP10W以及最大EPP15W功率输出。

超高的集成度不仅节约了方案成本,同时设计精简,缩短了客户项目的开发时间。
相关阅读:
1、南芯推出第三代无线充发射芯片SC9608
2、拆解报告:SUIDDY15W磁吸无线充移动电源
C78、79、80、81展位:芯海科技(深圳)股份有限公司
芯海科技成立于2003年9月,是一家集感知、计算、控制、连接于一体的全信号链集成电路设计企业。专注于高精度ADC、高可靠性MCU、测量算法以及AIoT一站式解决方案的研发设计。产品和方案广泛应用于工业测量与工业控制、通信与计算机、锂电管理、消费电子、汽车电子、智慧家居、智能仪表、智慧健康等领域。
公司总部位于深圳,在合肥、西安、上海、成都设立子公司,是国家级高新技术企业,被广东省科技厅认定为“广东省物联网芯片开发与应用工程技术研究中心”,获得国家级专精特新“小巨人”称号。建有可靠性检测中心、健康测量实验室、感知实验室、MCU实验室。公司年均研发投入超过20%,研发人员占比近70%,核心成员均有10年以上工作经验。截至2021年底,公司累计申请专利694项,获得授权专利307项,拥有专利数量在科创板芯片设计上市公司中名列前茅。


芯海科技CSU3AF10内置8位RISC内核,内置32K*16位FLASH,内置2KSRAM,支持两路独立的Type-C口。支持QC4,支持华为SCP、FCP,三星AFC快充协议,并支持多种快充协议。满足无线充应用取电功能,并作为无线充电主控应用。

CSU3AF10支持外接NTC过热检测,提供QFN28/QFN24封装,适用于快充电源,HUB和DOCK应用,并且新增了、UFCS等快充协议。
A03展位:矽力杰半导体技术(杭州)有限公司
矽力杰坚持自主创新,布局全球,做模拟芯片行业的技术领跑者,十数年保持年成长率超过30%。主要产品包括:直流转换芯片,交直流转换芯片,电源管理芯片,LED照明芯片,电池管理系统芯片,光感,马达驱动,音频功放,电源模块,保护开关,静电保护,电表计量芯片及信号链芯片解决方案。
矽力杰采用行业领先的工艺技术,设计创新的混合信号及模拟芯片,产品广泛用于工业,消费类,计算和通信设备中,旨在提高效率并节约或衡量能源使用。我们始终致力于为客户提供更高性能,更高可靠性的模拟芯片解决方案。


矽力杰SY66151是一颗高度集成的单芯片无线充电发射芯片,支持多种线圈应用,可以用于固定的12或19V输入电压,或者使用充电器供电。芯片内部集成混合信号电路,用于解调和解码信息。具备PWM驱动信号输出,可搭配自带驱动器的半桥MOS管或者搭配驱动器和MOS管应用。
芯片内部集成异物检测,过热保护,过压保护和过电流保护,支持最大15W输出功率,采用QFN5*5-40封装,满足手机等无线充电器的应用。
A22展位:南京赛泰商贸有限公司
Seltech(赛泰)是一家法国公司,在巴黎于1989年成立,提供电源管理的解决方案,在深圳、南京、新加坡、美国等地都有分部。Seltech非常自豪地为客户带来国外先进的新技术,并提供良好的技术支持。
主要提供以下解决方案:GaN功率器件品牌是Tagore,成立于2011年,致力于开拓用于射频(RF)和电源管理应用的氮化硅(GaN-on-Si)半导体技术。利用宽带隙技术,帮助客户解决RF和电源功率的设计,并加快从5G蜂窝基础设施到快充头、电源适配器、车载充电合户外储能等应用。其中GaN功率器件自带驱动,帮助设计更简单化,可以实现65W,100W,140W,240W,300W,帮助产品实现更小的体积。
NFC无线充品牌是PTX,来自奥地利,发射端功率可达2W,接收端为单芯片方案,最大功率可达1W,因为更小的天线设计,可以给更小的智能产品提供无线充方案。


PTX100W是一颗NFC无线充电芯片,支持NFC无线充电和数据通信。PTX100W的目标设备主要为TWS蓝牙耳机、智能穿戴设备、健身追踪器、智能眼镜、指示笔和配件等,提供更多灵活的设计,并可使用小型低成本的天线。PTX100W支持2.5W输出功率,内置正弦波驱动器,无需二级谐振,直接连接天线。具有高接收灵敏度,支持充电时带内通信,接收端通过NFC进行1W功率接收。
相关阅读:
1、Panthronics推出NFC无线充电芯片
A23展位:厦门新页微电子技术有限公司
厦门新页微电子技术有限公司是新页集团全资子公司,成立于2015年9月,位于厦门自贸区集成电路产业园,是国家高新技术企业,厦门市专精特新企业,2015年成为WPC国际无线充电联盟QI成员。新页微电子拥有一支来自国内外的博士、硕士、高级工程师组成的强大研发团队。
公司定位:中小功率无线充电、电机驱动、电源管理芯片开发和产业化,SOC芯片IP运营。为电动汽车、智能手机、消费电子、智能家居、机器人、物联网传感器,电动工具等领域提供高性价比的专用芯片和解决方案。
主营产品及业务:无线充电芯片和方案、电动汽车无线充电模组、第三代半导体驱动芯片,电机驱动芯片,电源管理芯片,电动汽车电源模块。


NY7504是一款专用无线充电发射芯片,采用TSSOP20封装。该芯片基于高速51内核,内部包含通讯接口、定时器、输入捕获、12位ADC、WTD等。通过软件算法实现过流检测、PWM控制输出、电压采集、温度采集、通讯及使能、以及数据解调和修正,在保证方案具有较高的传输效率和良好的兼容性的前提下,加入FSK调制功能,该芯片适用于性价比要求较高,支持三星和苹果快充的产品。
智能全桥芯片SY03,是高度集成的无线充电发射器模拟前端,包含实现符合WPC标准的发送器所需的所有模拟组件。SY03集成了全桥功率驱动器、MOSFET,电流检测放大器,自举电路,通信解调器,线性稳压器和保护电路。
NY7504+SY03将现有MCU方案中的全桥带MOS、电压电流检测、信号解调电路、LDO集成为一颗芯片,使得后续开发的方案直接精简为NY7504+SY03+少量阻容器件,大大简化外围电路,提高整体方案的稳定性,大大降低不良率,易于生产。
相关阅读:
1、拥抱多元化充电场景,新页微电子多款无线充方案登场
2、拆解报告:绿联桌面无线充电器
NY7512
NY7512是一款无线充电专用IC。采用QFN32封装模式,拥有完善的电流、电压及温度保护电路,先进的算法、超高的效率和良好的兼容性,适用于对稳定性要求较高的产品。NY7512基于ARM-CortexM0,主频48MHZ,32KFlashMemory,内部包含了通信接口与同步时钟输出同步操作、模拟数字转换器,2timers,UART,SPI,I²C等,工业级标准设计,-40℃至105℃。IC处于最低功率模式时,供电电流典型值为5(微安),它有着非常强健的I/O设计,对倒灌电流有非常强的承受能力。开发支持单线接口模块(SWIM)和调试模块(DM),可以方便地进行在线编程和非侵入。
芯片支持PD,QC和AFC等协议诱骗,支持一芯双充功能,芯片内部集成运放,支持单线圈+双线圈,单线圈和单线圈等产品应用,支持三星10W、苹果7.5W和华为7.5W快充,并支持扩展车载无线充和步进电机驱动功能。
NY7518
NY7518是一款采用了FCQFN25封装的高度集成无线充电发射芯片。该芯片内部包含通讯接口、定时器、输入捕获、12位ADC、WDT等,内部嵌入PD,QC,AFC等主流快充协议诱骗电路。该芯片包含全桥MOSFET,电流感应放大器,通讯解调器,线性稳压器和OTP,OVP,OCP等保护电路。NY7518支持(BPP和EPP)协议。
NY7518将现有MCU方案中的全桥带MOS、电压电流检测、信号解调电路、LDO集成为一颗芯片,使得后续开发的方案直接精简为NY7518+少量阻容器件,大大简化外围电路,单芯片倒装方案散热性能优秀,降低器件温升,提高整体方案的稳定性。
NY7519+SY07
NY7519是一款无线充电专用IC。拥有完善的电流、电压及温度保护电路,先进的算法、超高的效率和良好的兼容性,适用于对稳定性要求较高的产品。NY7519内部包含了通信接口与同步时钟输出同步操作、模拟数字转换器,3timers,UART,SPI,l²C等。
IC处于最低功率模式时,供电电流典型值为5(微安),它有着非常强健的I/O设计,对倒灌电流有非常强的承受能力。开发支持单线接口模块(SWIM)和调试模块(DM),可以方便地进行在线编程和非侵入式调试。
搭配使用的智能全桥芯片SY07采用了QFN16封装模式,是高度集成的无线充电发射器模拟前端,包含实现符合标准的发送器所需的所有模拟组件。SY07内置全桥MOS管,内置驱动器,内置芯片降压供电电路。
NY8602
NY8602是一款先进的3W无线功率接收IC,采用QFNWB3×3-16L封装模式,符合标准。NY8602集成了低阻同步整流器、LDO、数字控制和精确的电压电流回路,提高了效率,降低了功耗。NY8602还集成了一个符合标准的数字控制器,它可以计算移动设备接收的电量,然后控制器将此信息传递给TX,让TX确定是否有异物存在于磁接口中。
NY8602输出级为LDO,根据输出电流进行动态调整,以达到最佳暂态和效率。适用于电动牙刷,TWS耳机以及可穿戴设备应用。
A33展位:深圳市贝兰德科技有限公司
贝兰德成立于2012年,8年专注于全同步数字解调无线充电IC研发与销售,为移动设备、消费类电子等无线充电产品带来优质便捷的感知体验,公司有充足的技术研发及质量控制能力,核心研发团队来自TI、NXP、ST的研发精英,在无线充电系统架构、集成电路设计、数模混合电路设计、算法研发等领域有着10年以上的设计研发经验。为全球企业提供最优质的无线充电IC和技术解决方案,赢得了广大客户的信赖和支持。使用贝兰德无线充电方案的产品远销美国、欧洲、日本、韩国等国家地区。


贝兰德D8105是一颗5W充电功率的数字控制无线充电芯片,支持MP-A11/MP-A28标准架构,适用于5V供电输入,两颗芯片组成的解决方案,充电效率可达79%。

芯片内部集成了动态功率锁定,数字解调,还集成了多重完善的保护功能,采用QFN20封装。
相关阅读:
1、拆解报告:TODO三合一磁吸无线充电器
2、拆解报告:智壳四合一无线充电器Z4
D8110
D8110是一个集成了LDO、驱动和MOS的全桥IC,其采用了QFN203*3封装,支持5W、7.5W、10W、15W四种规格的输出,可以广泛应用于手机,平板,车载等智能设备。

此外芯片集成了USBPD等主流快充协议识别功能,无需外置协议识别芯片即可直接采用PD充电器供电,满足搭配单片机主控的需求,通用性强。此芯片也支持苹果、三星全系列PD、QC快充充电器供电;支持自适应输入电压,支持各类型适配器,满足各种定制化需求。
相关阅读:
1、拆解报告:金致卓15W车载无线充电器
D9005
D9005是一个集成了LDO、驱动和MOS的全桥IC,其采用了QFN163*3封装,支持输入电压范围为4,可以广泛应用于WPC标准的5W无线适配器,可以适用于手机,平板,车载等设备。

此外芯片集成了USBPD等主流快充协议识别功能,无需外置协议识别芯片即可直接采用PD充电器供电,通用性强。此芯片也支持苹果、三星全系列PD、QC快充充电器供电;支持自适应输入电压,支持各类型适配器,满足各种定制化需求。
相关阅读:
1、拆解报告:智壳四合一无线充电器Z4
D9015
贝兰德模拟芯片D9015是一款无线充电输出PowerStage芯片,与D9100搭配使用。该芯片内置全桥功率级,5V同步整流降压转换器,3.3VLDO,可以为控制器和其他外部设备供电,D9015集成功率级可以提供5V供电,减少外围元件数量,提供更多功能。

D9015芯片内置全桥功率级,最高输出功率10W,集成5V同步整流降压转换器,3.3VLDO,可以为控制器和其他外部设备供电。内置2%高精度的输入电流检测,用于异物检测和解调,支持过流保护和热关断,对PCB布线友好,采用3*4mmQFN19L封装。D9015集成功率级可以提供5V供电,减少外围元件数量,提供更多功能。
相关阅读:
1、拆解报告:TODO三合一磁吸无线充电器
2、拆解报告:智壳四合一无线充电器Z4
3、拆解报告:万国时代三合一无线充电器F3
4、拆解报告:万国时代三合一无线充电器F6
5、拆解报告:CYSPO三合一无线充电器T9
D9018
贝兰德D9018是一颗用于无线充电发射的功率级芯片,支持4-21V输入,支持15W输出功率。芯片内置全桥功率级,5V同步整流降压转换器,3.3VLDO,可以为控制器和其他外部设备供电,D9018集成功率级可以提供5V供电,减少外围元件数量,提供更多功能。
D9018可以搭配D9100/D9200/D9612/D9622主控芯片,实现高性能以及低成本的无线充电设计,内置高精度无损电流检测,可用于异物检测和带内通信,集成无损Q值检测功能,集成低误码率数字解调,支持输入欠压和过压保护,支持过电流保护和热关断,具备I2C接口,采用4*4MMQFN封装。
D9100
贝兰德D9100是一款集成了Dual-Channel全同步数字解调的主控芯片,采用QFN203×3mm封装模式,支持最大10W功率;内置32bit高性能处理器,高精度FOD算法。

该芯片符合协议,已通过Qi(BPP)认证,支持//AFC多种协议供电,支持多设备同时充电,支持DPL动态功率调整、支持OCP、OVP、OTP多种保护功能、支持USB升级。
相关阅读:
1、抖音爆款:魔夹车载支架无线充电器深度拆解
2、拆解报告:CYSPO三合一无线充电器T3
3、贝兰德方案完美支持iPhone11苹果无线快充
D9200
贝兰德D9200是一款无线功率发送器控制器,集成了符合Qi标准或专有5V/9V发送器所需的所有控制。

其支持多种Qi指定的A型功率发射器设计,包括A11/A28;配备了动态电源锁(DPL),增强用户体验;支持异物检测(FOD);采用散热增强型3mmx3mm,20引脚QFN封装。
相关阅读:
1、贝兰德发布D9200+D9010无线充电方案:超高性价比+15W功率+PD快充输入
2、首拆深圳厂商自研iPhone12车载磁吸无线充
3、拆解报告:澳德鸿车载磁吸无线充移动电源
4、拆解报告:MAGICFOX魔狐10000mAh彩屏无线快充移动电源MF20
D9612
贝兰德“一芯三充”无线充电芯片D9612支持采用数字解调,抗干扰能力强,三路无线充电输出均支持兼容5W、7.5W、10W、15W,并且为三路独立输出,互不干扰,可支持苹果7.5W、三星10W、EPP15W无线快充。此外芯片集成了USBPD等主流快充协议识别功能,无需外置协议识别芯片即可直接采用PD充电器供电,通用性强。

贝兰德全数字解调无线充发射芯片D9612集成(PPS)//AFC快充协议,支持苹果、三星全系列PD、QC快充充电器供电;支持自适应输入电压,不挑适配器。芯片集成72MHz主频32bitARM处理器,PWM频率高至144MHz;丰富的内存及引脚资源,满足各种定制化需求。
相关阅读:
1、贝兰德推出“一芯三充”无线充芯片D9612,支持EPP15W认证
D9620
贝兰德D9620是一颗数字控制的无线充电主控芯片,支持支持MP-A11/MP-A2/A28/A11等WPC标准Type架构,支持WPC以及私有的5/9/12V无线充电发射,支持最高15W充电功率,双芯片解决方案效率可达84%,内部集成USB-C控制器,支持动态功率锁定,数字解调功能简化外围元件设计。

D9620内置过压保护,过电路保护和过热保护,支持蜂鸣器,具备I2C和USART接口,LED指示充电状态,采用QFN48封装。
相关阅读:
1、全球首颗:集成PD协议全同步数字解调无线充电TX芯片发布!
2、贝兰德发布集成PD协议无线充电TX芯片D9620
D9622
贝兰德D9622是一颗数字控制的无线充电主控芯片,支持A11/A28/MP-A2等WPC标准架构,支持WPC以及私有的5/9/12V无线充电发射,支持最高15W充电功率,支持双线圈应用,一芯双快充,双线圈均可支持15W无线充电输出。

D9622集成和QC等快充协议取电,支持动态功率锁定技术,内置数字解调,节省外部器件数量,芯片支持过压保护,过电流和过热保护,支持I2C和USART接口,支持LED充电指示,采用QFN48封装。
相关阅读:
1、贝兰德推出“一芯双充”过EPP认证方案D9622:支持PD双15W无线充电!
2、拆解报告:TODO四合一无线充电支架
A37展位:珠海智融科技股份有限公司
珠海智融科技股份有限公司成立于2014年底,总部位于广东珠海,全国设有深圳、上海、成都等多个分公司。智融科技是国内领先的数模混合SoC芯片设计公司,核心研发团队均毕业于国内外知名学府,拥有丰富的半导体行业从业经验。
智融科技多年来深耕模拟芯片,在有线快充、无线快充、低功耗高效率电源管理IC等技术领域拥有独家专利,在消费电子及3C配件市场占有率名列前茅,合作伙伴包括华为、OPPO、联想、公牛、ANKER、ASUS等海内外一线品牌。
公司过去5年来保持着高速发展,业绩连年创新高,持续引入高端芯片人才,多条产品线稳步推出市场,获得业界一致好评,当选为2020年珠海市最具成长性集成电路企业。智融科技秉持着智慧、创新、融合的理念,致力于为客户提供品质一流,体验优越的智能芯片产品及解决方案,立志发展成为顶尖的民族芯片企业。


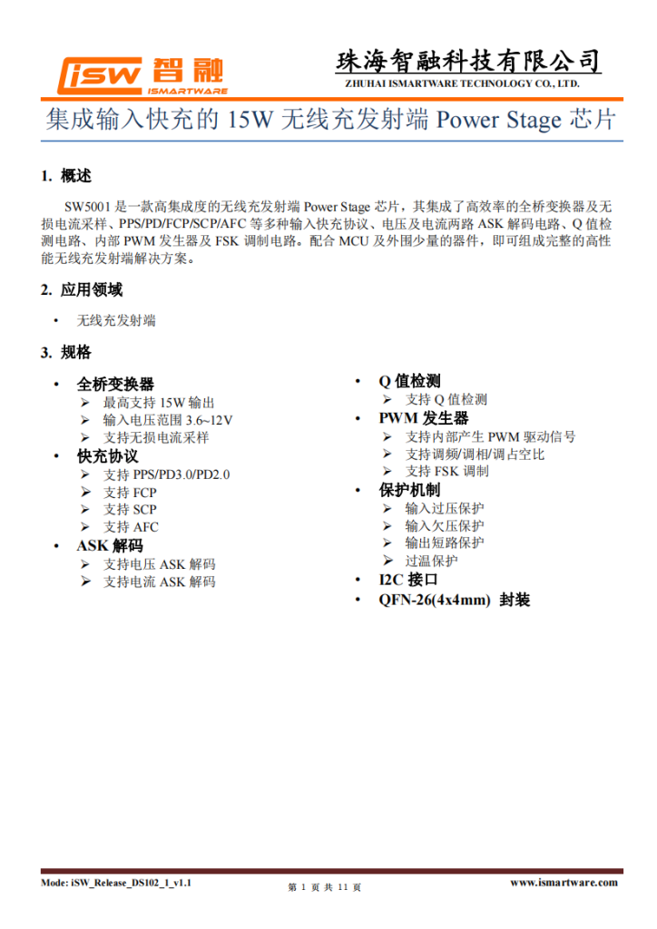
智融推出了一款高集成的无线充全桥功率芯片SW5001,这颗芯片内部集成了四管H桥功率级、驱动器,并支持无损电流采样,支持PD/PPS/三星AFC/华为FCP/华为SCP等多种快充协议。

智融SW5001是一颗高度集成的无线充发射端集成功率级芯片,内部集成了高效率的全桥变换器和无损电流采样,支持PPS/PD/FCP/SCP/AFC等多种快充协议。集成电压和电流ASK解码电路、Q值检测电路,内部PWM发生器和FSK调制电路,适用于无线充发射端应用,支持最高12V输入,耐压16V,支持15W输出功率。
相关阅读:
1、拆解报告:拓途10000mAh磁吸无线充移动电源
2、拆解报告:电派G4磁吸无线充电座
3、智融发布无线充全桥芯片SW5001,极简PCB仅1元硬币大小
智融SW6208+SW5100针对无线充电移动电源应用,智融推出了SW6208+SW5100组合方案,两颗芯片即可实现22.5W超级快充和15W无线充电功能。

智融SW6208是一款高集成度的多协议双向快充移动电源专用多合一芯片,支持A+A+B+C+L口任意口快充。其集成了5A高效率开关充电,22.5W高效同步升压输出,支持PPS、PD、QC、AFC、FCP、SCP、PE、SFCP等多种快充协议,电量计量,数码管/LED灯显示以及相应的控制管理逻辑。外围只需少量的器件,即可组成完整的高性能双向快充移动电源解决方案。

智融SW5100是一颗支持最大15W功率的无线快充发射芯片,其符合标准,支持5WBPP和15WEPP,并集成了高压降压变换器、2个LDO、3组NMOS驱动、ASK解码电路及FSK调制电路,支持SCP、FCP等输出协议;集成32位处理器,可根据用户需求进行灵活配置,配合外围少量的器件,即可组成完整的高性能无线充发射端解决方案。适用于无线充电器、无线充电移动电源、无线充电音箱等产品的设计与开发。
B05:深圳劲芯微电子有限公司
深圳劲芯微电子有限公司成立于2013年,专注于无线充电、有线快充、MCU、能量收集等领域的芯片研发,是中国第一家无线充电芯片及方案设计公司。
劲芯微电子拥有丰富经验的开发团队,核心成员来自于美国国家半导体,NXP以及富士通,均为芯片设计领域的资深人士,其中多位都在芯片行业拥有20-30年的丰富设计经验。
劲芯微能够提供多种有线、无线充电解决方案,产品被多家知名厂商采用,并得到业界和客户好评。未来,劲芯微将致力于为客户提供更多优质服务,让消费者轻松自在地享受快充带来的生活便利。


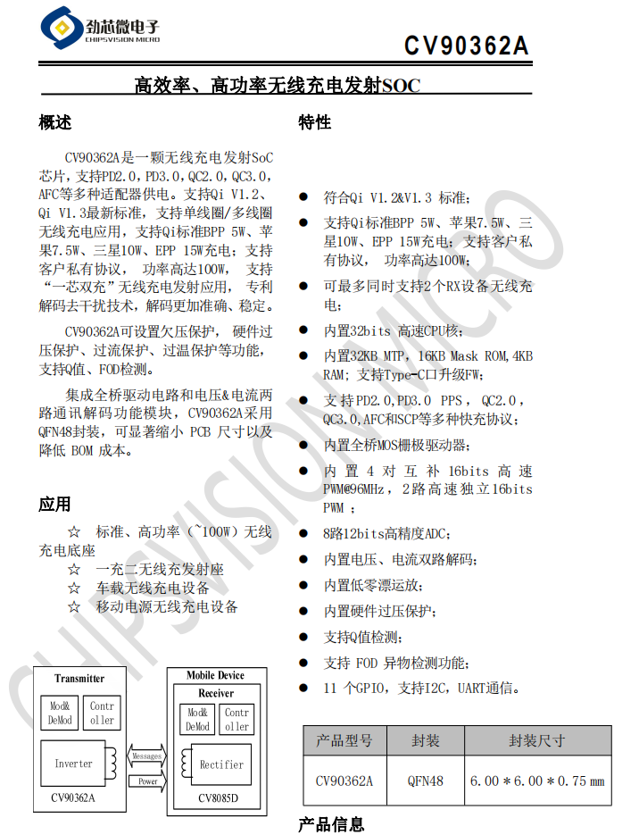
CV90362A是一颗无线充电发射SoC芯片,支持/3.0、/3.0、AFC等多种适配器供电。支持、最新标准,支持单线圈/多线圈无线充电应用,支持Qi标准BPP5W、苹果7.5W、三星10W、EPP15W充电;支持客户私有协议,功率高达100W。

CV90362A可设置欠压保护,硬件过压保护、过流保护、过温保护等功能,支持Q值、FOD检测。集成全桥驱动电路和电压电流两路通讯解码功能模块,CV90362A采用QFN48封装,可显著缩小PCB尺寸以及降低BOM成本。
CV90330
CV90330是一颗无线充电发射SoC芯片,支持,,AFC等多种适配器供电。
兼容最新标准,支持单线圈无线充电应用,支持BPP5W、苹果7.5W、三星10W、EPP15W充电。
CV90330内置欠压保护,过压保护、过流保护、过温保护等功能,支持FOD检测。CV90330采用QFN32封装,体积小,并集成全桥驱动电路和电压电流两路通讯解码功能模块,可显著缩小PCB尺寸以及降低BOM成本。
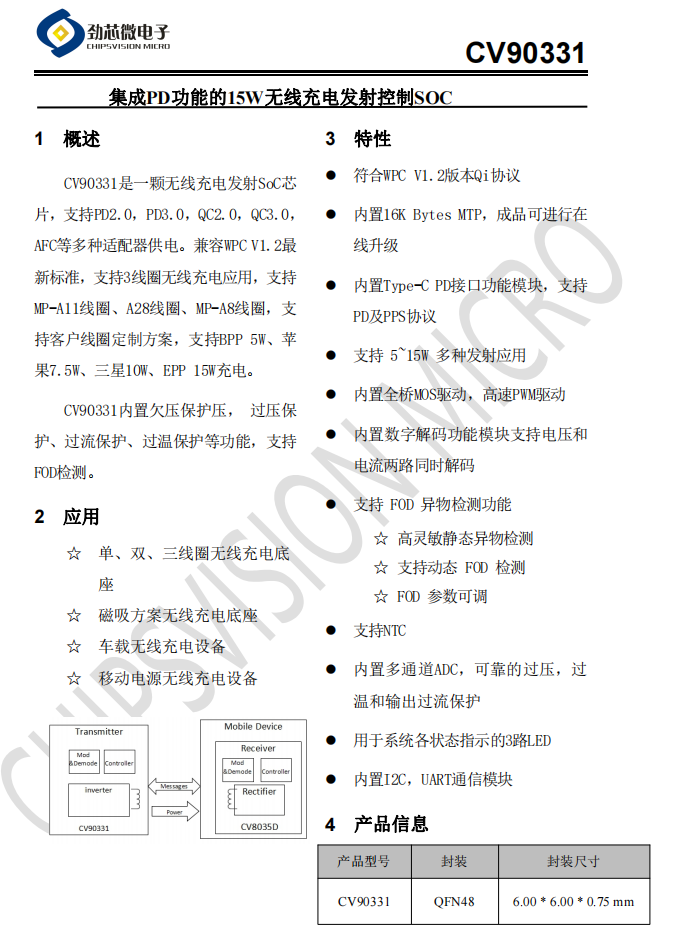
CV90331
CV90331是一颗无线充电发射SoC芯片,支持,,,,AFC等多种适配器供电。兼容最新标准,支持3线圈无线充电应用,支持MP-A11线圈、A28线圈、MP-A8线圈,支持客户线圈定制方案,支持BPP5W、苹果7.5W、三星10W、EPP15W充电。

CV90331内置欠压保护压,过压保护、过流保护、过温保护等功能,支持FOD检测。
相关阅读:
1、拆解报告:三星米奇可滑动立式无线充电器
2、拆解报告:绿联MFM认证三合一多功能无线充电器
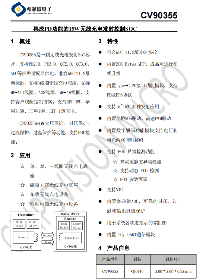
CV90355
CV90355是一颗无线充电发射SoC芯片,支持,,,,AFC等多种适配器供电。兼容最新标准,支持3线圈无线充电应用,支持MP-A11线圈、A28线圈、MP-A8线圈,支持客户线圈定制方案,支持BPP5W、苹果7.5W、三星10W、EPP15W充电。
CV90355内置欠压保护,过压保护、过流保护、过温保护等功能,支持FOD检测。
CV90365
CV90365是一颗无线充电发射SoC芯片,支持,,,,AFC等多种适配器供电。支持、最新标准,支持单线圈/多线圈无线充电应用,支持Qi标准BPP5W、苹果7.5W、三星10W、EPP15W充电;支持客户私有协议,功率高达100W。

CV90365可设置欠压保护,硬件过压保护、过流保护、过温保护等功能,支持Q值、FOD检测。集成全桥驱动电路和电压电流两路通讯解码功能模块,CV90365采用QFN64封装,可显著缩小PCB尺寸以及降低BOM成本。
相关阅读:
1、劲芯微推出CV90365无线充电主控,支持一芯三快充
2、内置19个线圈,599元小米多线圈无线充电板深度拆解!
CV8011
劲芯微无线充电接收控制SOC,是一颗高集成,高效率,低功耗。符合协议的无线充电接收芯片。

CV8011内部集成了高效的全同步整流器,低压降稳压器(LDO),可以单芯片实现非接触无线充电接收方案。采用QFN24封装,体积小,可显著缩小PCB尺寸以及降低BOM成本。
应用案例:
1、拆解报告:TOZONC2真无线降噪耳机
CV8013N
CV8013N是一颗高集成,高效率,低功耗,符合协议的无线充电接收芯片。内部集成了高效的全同步整流器,低压降稳压器(LDO),可以单芯片实现非接触无线充电接收方案。

CV8013N采用QFN32封装,体积小,可显著缩小PCB尺寸以及降低BOM成本。
相关阅读:
1、拆解报告:Dacom大康K6HTWS无线充蓝牙耳机
2、拆解报告:ROWCINGTWS耳机
CV8055D
劲芯微CV8055D是一颗高度集成的无线充电单芯片SOC解决方案,支持50W无线充电接收和10W无线充电发射,具有双工作模式。支持和EPP,内置24KBMTP内存,支持私有协议和扩展协议功能,芯片内部集成12位高精度ADC,输入电压最高达36V,支持3.6A输出电流。
CV8055D支持3.6-24V输出,具备可编程的电流限制,具备可编程的钳位电压。芯片支持I2C接口,采用53-WLCSP封装,厚度仅0.3mm,可用于智能手机、移动电源、平板电脑等手持设备应用。
CV8065DB
劲芯微CV8065DB是一颗高度集成的无线充电单芯片SOC解决方案,支持30W无线充电接收和5W无线充电发射,具有双工作模式。支持和EPP,内置16KBMTP内存,支持私有协议和扩展协议功能,芯片内部集成12位高精度ADC,输入电压最高达20V,支持3.6A输出电流。
CV8065DB支持3.6-20V输出,具备可编程的电流限制,具备可编程的钳位电压。芯片支持I2C接口,采用53-WLCSP封装,厚度仅0.3mm,可用于智能手机、移动电源、平板电脑等手持设备应用。
CV8085D
劲芯微CV8085D是一颗高度集成的无线充电单芯片SOC解决方案,支持40W无线充电接收和5W无线充电发射,具有双工作模式。支持和EPP,内置16KBMTP内存,支持私有协议和扩展协议功能,芯片内部集成12位高精度ADC,内部集成的低阻抗高效同步整流器支持36V输入电压,支持3.6A输出电流。
CV8085D支持3.6-24V输出,具备可编程的电流限制,具备可编程的钳位电压。芯片支持I2C接口,采用53-WLCSP封装,可用于智能手机、移动电源、平板电脑等手持设备应用。
B46展位:南京沁恒微电子股份有限公司
南京沁恒微电子股份有限公司是一家通讯接口芯片和全栈MCU芯片公司。沁恒专注于连接技术和MCU内核研究,基于自研收发器PHY和处理器IP的全栈研发模式,取代传统的外购IP整合模式,提供以太网、蓝牙无线、USB和PCI类等接口芯片,及集成上述接口的连接型/互联型/无线型全栈MCU+单片机。
技术上涉及“感知+控制+连接+云聚”:ADC/PGA等模拟检测、MCU智能控制及驱动算法、HID人机交互、Ethernet/Bluetooth-LE等网络通信、UART/USB/USBPD/PCIE/CAN/SerDes等接口通讯、数据安全、物联协议和云端服务,致力于为客户提供万物互联、上下互通的芯片及解决方案。
基于多年USB接口协议及集成电路设计经验,沁恒微电子推出了一系列的协议快充类产品,包括PD充电端(DFP)、PD受电端(UFP)、PD双角色端(DRP)、无线充电管理芯片等,可广泛应用于快充电源适配器、Type-C拓展坞、无线充电、电动工具等领域。
产品主品牌:WCH,全称WinChipHead
产品定位:专业,易用。
应用领域:计算机周边、手机周边、工业控制、物联网等。



沁恒微电子推出的一款高集成无线充电管理芯片CH246,内置无线充电发射控制器和信号解调电路,支持5W、苹果7.5W和三星10W无线充电发射。同时还支持协议和其他高电压快充申请,一颗IC搭配功率级即可完成自带协议申请的无线充电器,可以帮助无线充电器制造商减少外围元件数量,降低开发难度,加快产品上市。

沁恒微电子无线充电管理芯片CH246,支持5V-12V宽电压输入,内置无线充电主控和信号解调电路,可支持/2.0,PPS、/2.0、FCP、、、PE+等快充协议电压申请,高集成度,外围精简;提供过温、过压、过流保护等。是一颗超高性价比、可定制化的内置协议无线充电控制芯片,可用于无线充应用,简化设计。
CH247D
沁恒微无线充电管理芯片CH247,单芯片集成无线充电收发模块及小信号解码电路,可轻松实现WPCQi等各类无线充电方案。内置PD控制器和PDPHY收发器,支持PD、BC等快充协议取电。免编程器支持USB接口固件升级。CH247片内集成FSK/ASK编解码,过压过流过温检测保护,集成度高,外部器件少,可广泛应用于各类无线充电底座支架等设计。
B52展位:上海伏达半导体有限公司
伏达半导体(NuVoltaTechnologies)成立于2014年,专注于电源管理芯片及一站式解决方案的研发及创新。伏达凭借自身技术积累,已成为同时提供成熟的无线充电与有线充电方案的佼佼者。发展至今,伏达已经在上海、深圳、合肥、北京、美国、韩国、马来西亚等设立了分公司,为全球客户提供高效、优质的支持与服务。
伏达的产品已涵盖无线充电接收与发射芯片、有线快充芯片、电源管理芯片与汽车电源管理芯片等,助力客户拓展消费类电子、汽车电子、工业医疗等市场。仅2021年,伏达的独特的充电方案成功助力多个手机品牌发布了支持快充的手机,我们将无线快充的充电功率从30W、50W,刷新到67W;有线快充更是突破了单芯片100W的极限。
伏达将不断推出创新产品,为客户提供更多高性能、高效率的电源芯片,让更多的用户感受科技创新所带来的便捷与安全。
欲了解更多信息,请浏览伏达半导体官网,或发邮件至sales@,获取更多资讯。


伏达NU1009A是一颗高度集成的无线充电发射芯片,内部集成高效率的全桥MOS管,支持10W输出功率。

NU1009A内部集成低EMI的功率场效应管驱动器,内置5VDC-DC降压转换器,内置高精度高速无损电流检测用于异物检测和带内通信,集成无损Q值检测,集成低误码率数字解调,支持输入欠压和过压保护,支持短路保护,支持过热关断,具有I2C接口,采用28pin4*4mmQFN封装。
相关阅读:
1、拆解报告:贝尔金MFM认证二合一无线充20W
2、拆解报告:MI小米三合一立式无线充电插座
3、首款苹果认证MagSafe无线充电器拆解
4、拆解报告:贝尔金MFM认证二合一无线充20W
5、拆解报告:belkin贝尔金7.5W磁吸无线充电器
6、拆解报告:贝尔金磁吸无线充电器
7、拆解报告:贝尔金MFM认证三合一磁吸无线充电板
NU1020
伏达NU1020是高度集成的全桥功率级IC,针对无线充电发射器解决方案进行了优化。该器件集成了所有关键功能。

例如高效功率FET,低EMIFET驱动器,自举电路,5V集成DC/DC电源,3.3V(可配置2.5V)LDO和无损电流测量。专有的电流测量电路可为FOD(异物检测)功率测量,带内通信,Q值检测和数字解调提供准确的电流读数。
相关阅读:
1、拆解报告:小米30W立式风冷无线充电器
2、雷军推荐:小米智能追踪式无线充深度拆解
NU1025
伏达半导体NU1025是高度集成的智能全桥芯片,针对无线充电发射器解决方案进行了优化。该器件集成了所有关键功能。

例如高效功率FET,低EMIFET驱动器,自举电路,5V集成DC/DC电源,3.3V(可配置2.5V)LDO和无损电流测量。此外具有多重保护功能,采用4mm×4mmQFN封装。
相关阅读:
1、小米55W立式风冷无线快充详细拆解!
NU1028
伏达NU1028全桥驱动器特写,用于高集成度的高功率无线充电的集成功率级,内部集成功率全桥,驱动器,内置降压电路和稳压电路。

支持无损耗高精度电流检测,用于带内通信和异物检测。集成数字解调,集成欠压和过压保护,支持完善的保护功能,支持数字I2C接口,采用4*4mmQFN封装。
相关阅读:
1、拆解报告:小米80W帆船风冷无线充
2、小米MIX4手机专用100W立式风冷无线充电器详细拆解!
NU1509
伏达NU1509是无线充电发射端控制芯片,内部集成ARMM0内核,兼容扩展功率协议。支持127.7KHzPWM信号输出,具有外置DC-DC控制信号输出,用于定频调压无线充电。

NU1509内置快充协议,支持输入电压检测,支持功率限制避免输入过载,支持过电流保护和过热保护。可与NU1015或NU1009搭配实现高性能15W/10W无线充方案。采用28pin4*4mmQFN封装。
相关阅读:
1、拆解报告:mophiechargestreamdeskstand无线充电器
2、首款苹果认证MagSafe无线充电器拆解
3、拆解报告:贝尔金MFM认证二合一无线充20W
4、拆解报告:belkin贝尔金7.5W磁吸无线充电器
5、拆解报告:贝尔金磁吸无线充电器
6、拆解报告:贝尔金MFM认证三合一磁吸无线充电板
NU1513
伏达NU1513是高度集成的数字控制器,用于符合WPCEPP标准的30W无线充电发射器。该器件与NU1020配套的功率级IC一起构成了简单,高性能,高性价比的无线充电发射器解决方案,适用于广泛的应用。

NU1513集成了所有基本功能,以提供稳定的功率并与兼容WPC的接收器保持稳定的通信。两芯片交钥匙设计与最小,集成度最高的功率级ICNU1020一起使用,可提供最多的空间节省解决方案。
相关阅读:
1、拆解报告:小米30W立式风冷无线充电器
2、雷军推荐:小米智能追踪式无线充深度拆解
3、小米55W立式风冷无线快充详细拆解!
4、拆解报告:小米80W帆船风冷无线充
5、小米MIX4手机专用100W立式风冷无线充电器详细拆解!
NU1619A
伏达NU1619A是一颗用于手机的无线充电接收/发射二合一芯片,支持WPC15WEPP无线充电,最大接收功率为50W,并且支持WPC5WBPP无线充电,最大无线充电功率为10W。NU1619A内部集成30V高效同步整流器,集成LDO用于编程电压输出,支持可编程的异物检测增益和补偿。
NU1619A内部集成32位MCU,内置10位ADC用于电压,电流和温度检测,支持I2C接口,支持系统内编程,芯片具备过压保护,过流保护,过热保护和输出短路保护,采用WCSP-54封装。
NU1652
伏达NU1652是一颗高效率无线充电接收/发射二合一芯片,最大无线充电接收功率为70W,并且支持15W无线充电输出。NU1652内部集成38V高效同步整流器,集成LDO用于可编程电压输出,支持3.5-30V输出,具有8mV的分辨率,芯片内部集成低压差LDO,具备1.8V参考电压输出。
NU1652内部集成32位MCU,内置8通道15位ADC用于电压,电流和温度检测,具备0.05%的高精度电流检测,支持I2C接口,支持系统内编程,芯片具备过压保护,过流保护,过热保护和输出短路保护,采用WCSP-72封装。
NU1680x
NU1680支持I2C或电阻进行可编程和可配置FOD增益和补偿;集成的低压降LDO,以40mV的步进提供从3.5V到9V的稳定输出可编程Vout;输出Vout实时跟踪外部电池电压以优化效率;集成高效同步整流器,无需自举电容器,具备强大的OVP,OCP,SCP和OTP保护。

NU1680具备10位ADC,用于电池电压,输出电流和温度测量,使用16-封装,0.5mm间距,具备高集成度、高效率、高兼容性、高可靠性等优势,已经通过了最新Qi认证(版本),Qi认证ID为8020,认证类型为BPP,产品类型Rx无线充电接收。
相关阅读:
1、TWS市场火爆:伏达发布耳机无线充电仓单芯片NU1680
2、拆解报告:MEEST3耳机无线充电盒
NU1705x
伏达NU1705是一颗单芯片高集成的无线充解决方案,将MCU主控、Powerstage集成到一颗芯片内,集成双线圈驱动功能,把系统外围元件数量从70颗降低到20颗左右,不仅大大提高了产品性能,也极大降低了系统成本。
NU1705支持4-13V输入电压,内部集成高效率功率全桥,集成4.8V和1.8V稳压器,具备高精度无损电流检测,用于FOD和带内通讯,支持高精度Q值检测,集成低误码率数字解调。NU1705内部集成32位MCU,内部集成11通道15位ADC,具备I2C和UART接口,采用QFN4*4封装。
相关阅读:
1、伏达推出第三代SoC无线充方案,功率最高支持30W
NU1708x
伏达NU1708,是一颗高度集成的无线充电发射端芯片,内部集成MCU和无线充电功率级,将传统无线充电主控芯片和功率全桥芯片集成在一个封装内部,大大节省空间占用。NU1708内置高精度无损电流检测,用于异物检测和带内通信,IC内部集成了输入电压欠压锁定、过电压保护、过电流保护和热关断等保护功能,进一步增强了整个系统解决方案的可靠性。
NU1708内置32位MCU,支持I2C和UART接口,内置11通道15位ADC用于采集充电参数信息。支持QC及PD快充取电功能,具有低静态电流,单颗芯片可实现完整的无线充设计,输出功率可达30W。
B72展位:美芯晟科技(北京)股份有限公司
美芯晟科技(北京)股份有限公司专注于高性能模拟及数模混合芯片的研发与销售,依托自主开发的高压集成工艺技术,主要产品包括无线充电SoC芯片、有线快充系列芯片、全系列LED驱动芯片和信号链芯片等,其应用范围覆盖通信终端、消费类电子、照明应用及智能家居等众多领域,并辐射汽车制造、工业控制等领域。
公司核心研发团队拥有深厚而先进的模拟及数模混合集成电路设计、工艺开发经验,拥有国内外百余项高电压、大电流、高功率模拟电源管理和数字电路设计的核心自主知识产权,遍布全球的十大技术支持中心可提供快速有效的技术服务,同时也已通过国内外一线品牌客户的品质和生产管理审核。
公司先后获得工信部集成电路设计企业资质、工信部重点小巨人、北京市专精特新小巨人等称号,同时拥有北京市科学技术奖、北京市高精尖工业设计中心、美国REDHERRING亚洲百强企业等多项荣誉奖项,得到业界的广泛认可。
美芯晟一直秉持“主动、雄心、卓越、创新、竞争力”的经营理念,将不断努力成为行业领先、受人尊敬的模拟及数模混合芯片与相关解决方案的核心供应商。


MT5735是一款无线充电接收端芯片,输出功率达50W,支持10W反向充电,效率可达97%。芯片采用嵌入式ARMCortexM0处理器以及16KBSRAM、32KBMTP,独立的I²C通信接口和丰富的GPIO。

MT5735可编程控制的输出电压和电流,支持WPC最新的BPP与EPP认证,同时支持主要手机厂商的专有无线快充协议,确保可靠的通信方式同时,也提供了强大、自主的二次开发空间,可供客户自由拓展。
相关阅读:
1、美芯晟MT5735荣获第十六届“中国芯”优秀技术创新产品奖
MT5785
MT5785是一款高效率、低功耗的无线充电接收端芯片,输出功率可延展至100W,全集成反向充电功能,支持18W反向充电,转化效率最高可达98.5%。

芯片集成ARMM0处理器以及8KBSRAM和32KMTP,支持WPC最新的BPP与EPP认证,同时支持主要手机厂商的专有无线快充协议,自适应同步整流器控制,以实现最高的系统效率和不同负载情况下的稳定通信,为产品的应用提供了更多的可能。
MT5705
美芯晟MT5705是一款基于磁感应的无线充电接收器的SoC(片上系统),采用嵌入式ARMCortexM0处理器,2KBSRAM,8KBOTP,完全符合BPP的最新WPCQi规范(版本1.2.4)。

美芯晟MT5705可提供稳定的5W输出功率,支持输出电压5V和电流最大1A,AC-DC转换效率达95%;其拥有完善的过压、过流、过温保护机制,独立的I2C通信接口和丰富的GPIO。封装为4.00,尤其适合TWS耳机充电仓等各类小功率智能设备。
相关阅读:
1、拆解报告:雷柏Ralemo无线鼠标Air1
2、拆解报告:雷柏VM700S蓝牙游戏耳机
3、TWS市场火爆,美芯晟推出无线充电盒单芯片方案MT5705
MT5725美芯晟MT5725。MT5725是一款基于磁感应的SoC高集成无线充电接收芯片,集成了无线充电接收功能所需的一切,可提供高达30W的输出功率。并具有非常高的整体AC/DC转换效率(高达97%)。
同时美芯晟MT5725还具有Tx发射功能,支持10W反向无线充电模式。此外功率可高于10W,且全部取决于电源电压(10V@1A=10W;15V@1A=15W)。无线充电接收模式与发射模式可以通过固件来动态的配置与切换。

此前充电头网已经对美芯晟MT5725进行过相关测试,发现在和美芯晟发射端MT5815芯片搭配时,无线充电Rx功率约为30W(19.8V/1.5A),峰值功率可达40W(20V/2A)。而近期充电头网拆解的MEIZ魅族27W无线充WP02里使用的正是MT5815。
相关阅读:
1、拆解报告:MEIZU魅族17Pro手机内置无线充
MT5806
MT5806是一款全集成、高精度、超低功耗的发射端芯片。芯片内部集成MOS、驱动和MCU,内置4KBSRAM和32KBMTP。芯片支持15W/16V输入,内置NMOS阻值小于20Ω,电流精度可达1%,Q值检测精度高达2%,内部48MHz晶振trimming后精度可达±0.5%,无需XTAL即可支持iphone的快充协议。此外,美芯晟MT5806还支持小于20μA的超低功耗模式,可实现更优性能,能够广泛应用于各种无线充电发射装置。
MT5811
美芯晟MT5811主控是一款集成USBPD、QC等快充协议、高度集成的符合Qi标准的无线充电发射芯片,支持高达15/50W的输出功率,向下兼容不受限。MT5811集成ARMM0处理器,拥有卓越的高效率和紧凑设计,提供强大、自主的二次开发空间。

美芯晟MT5811可延展性强,配置定制化,采用高集成嵌入式SoC架构及灵活接口设计,可实现一芯双充,适用于各种低成本、低功耗应用,可广泛应用于为5G智能终端、智能可穿戴设备、智能家居、物联网、智能家电进行无线充电的设备。
相关阅读:
1、拆解报告:联想无线充电智能时钟2代
2、拆解报告:摩米士MFi认证7200mAh磁吸无线充移动电源
3、拆解报告:Baseus倍思数显15W无线充电器
4、拆解报告:NativeUnion15W磁吸无线充电器
5、美芯晟发布MT5811无线充电主控芯片,支持定频调压
MT5815
美芯晟MT5815是一款带有USBPD协议、高度集成的符合Qi标准的无线充电发射芯片,支持高达50W的输出功率,并且向下兼容不受限。该芯片集成ARMM0处理器,拥有卓越的高效率和紧凑设计,适用于各种低成本、低功耗应用。可广泛应用于为5G智能终端、智能可穿戴设备、智能家居、物联网、智能家电进行无线充电的设备。

美芯晟MT5815资料信息。
相关阅读:
1、魅族27W无线超充板深度拆解!
2、拆解报告:魅族40W立式无线充电器
3、美芯晟MT5815无线充电主控芯片获魅族采用
B75展位:深圳市卓芯微科技有限公司
深圳市卓芯微科技有限公司成立于2010年,是一家专业的电子产品方案设计公司,致力于提供解决方案,创造需求,为客户提供技术支持及配套IC电子料的商务模式。经前期多年的发展,公司现拥有50多人的专业开发设计团队,拥有多项专利,拥有高新技术研发中心,及先进的检测仪器。
公司专业研发智能无线充方案,电源快充方案,个人护理产品方案,储能电源方案、BLDC类产品方案等;公司坚持以优质的品质和服务,稳健诚信的经营理念,赢得了广大客户和合作伙伴的信赖,并在高新科技领域执着地寻求发展与创新。


卓芯微ZX9023是一颗高度集成的无线充发射单芯片解决方案,内部集成无线充电主控和全桥功率级,以及电流放大器和线性稳压器以及保护电路。无线充电主控采用高性能32位数字内核,大容量的内存和丰富的外设,支持和EPP及多种充电类型。
ZX9023集成DP/DM快充接口,可申请高压输入支持EPP无线充电,支持10W无线充电功率,芯片内部集成电压和电流解调,集成全桥MOS管和驱动器以及自举电路,集成高精度电流检测,支持输入欠压,过压,过流和过热保护,采用FCQFN4*4-25封装,具有更强的散热性能。
ZXW9025+ZX8805
卓芯微ZX9025支持全协议快充输入,无需外置USBPD取电芯片,内置解码电路。

卓芯微ZX9025无线充电主控集成度高,外围元件精简。芯片已经通过和EPP认证,内置双解码模块,提供更高的抗干扰能力以及更高的可靠性。支持可靠的异物检测功能。ZX9025支持调频、调相、占空比调节多种控制方式,适应各种无线充电发射类型。

通过ZX9025参考设计可以看出,仅需两颗芯片,即可实现完整的支持快充输入的无线充电路设计,支持5W、7.5W、10W、15W无线充电,且外围元件精简,有效降低产品成本。
相关阅读:
1、全新升级!卓芯微推出ZX9025+ZX8805无线充方案,支持PD及全协议快充
ZX9028
卓芯微ZX9028高集成无线充电SOC特写,采用FCQFN4*4*0.75-25L封装,芯片倒装工艺可以获得更低的热阻,带来更好的温升表现,同时0.75mm的厚度非常适合放入纤薄的设计中。

卓芯微ZX9028兼容规范,可通过5WWPCBPP,10W三星PPEDE,10W/15WWPCEPP等多项Qi认证,并且支持苹果7.5W充电和iPhone12弹窗动画显示。同时,ZX9028支持定频调压无线充电,支持双线圈和三线圈等扩展工作模式(多线圈需外接切换MOS)。并内置双路解码模块,提供更高的抗干扰能力以及更高的可靠性,同时具有高灵敏度的异物检测功能。
相关阅读:
1、卓芯微推出全协议15W无线充SOC芯片ZX9028
2、卓芯微推出一芯双充+Watch整合无线充方案
B96展位:深圳英集芯科技股份有限公司
英集芯的主要产品为智能电源管理芯片、无线功率传输芯片、微型处理器芯片,电池保护IC等。公司的经营团队由曾在世界知名大型半导体公司任职,具有丰富行业经验的专业人员组成,拥有先进的集成电路设计、工艺、生产、测试技术和质量管理经验。公司的产品性能优良,品质卓越,可广泛应用于人工智能硬件系统、手机、笔记本电脑、平板电脑、电视、DVD、数码相机、消费电子产品、汽车电子等众多领域。


英集芯IP6805U兼容标准,支持5W输出,输入耐压16V,集成电压电流解调,集成NMOS全桥驱动和NMOS全桥,支持高灵敏度静态异物检测和动态FOD检测。静态电流10mA,充电效率高达79%,且兼容NPO和低成本的CBB电容,支持输入功率动态调整,内部还集成输入过压过流保护功能,支持两路LED状态指示。
英集芯IP6805U是一颗ESOP8封装的5W全内置无线充电发射端SOC,外围元件精简。英集芯IP6805U功率元件全部集成,加粗走线为电流走线,外围只需阻容元件做解调。
IP6806
英集芯IP6806采用5*5mmQFN32封装,支持快充的全内置无线充电发射端SOC,支持5W,苹果7.5W,三星10W无线快充。兼容标准,支持5W输出,配合快充充电器输入可支持5-10W快充输出,输入耐压16V,集成电压电流解调,集成NMOS全桥驱动和NMOS全桥,支持高灵敏度静态异物检测和动态FOD检测,FOD参数还可由外接电阻调整。

芯片静态电流10mA,充电效率高达79%,且兼容NPO和低成本的CBB电容,支持输入功率动态调整,内部还集成输入过压过流保护功能,支持快充申请,支持三路LED状态指示。
相关阅读:
1、拆解报告:桌面嵌入式无线充电器(KP-ZMC)
IP6808
英集芯IP6808是一款无线充电发射端控制芯片,兼容最新标准,支持5W、苹果7.5W、三星10W。IP6808通过analogping检测到无线接收器,并建立与接收端之间的通信,则开始功率传输。

IP6808解码从接收器发送的通信数据包,然后用PID算法来改变振荡频率从而调整线圈上的输出功率。一旦接收器上的电池充满电时,IP6808终止电力传输。此外,片内还集成全桥驱动电路等。
相关阅读:
1、MiPOW麦泡无线充电移动电源SPQ07拆解
2、拆解报告:中国移动超薄快速无线充电器
3、拆解报告:CIKE小红玩二合一无线充移动电源(CIC01-001)
4、拆解报告:智能感应无线充电车载支架(CM11D)
5、拆解报告:TOPBANDWirelessPowerBankwithChargingDock二合一无线充
6、拆解报告:ROMOSS罗马仕无线充电移动电源(WSL10)
7、PANIZHE叛逆者无线充移动电源PN-W06拆解
8、拆解报告:omnichargerMobile25600PRO移动电源
9、拆解报告:倍思×天猫精灵语音车载支架(无线充电版)
10、拆解报告:TEGIC8000mAh无线充移动电源
11、拆解报告:MIPOW麦泡POPCANDLE多用途无线充电宝
12、拆解报告:巧友6500mAh易捷磁能无线充电宝
13、拆解报告:巧友4000mAh臻巧磁能无线充电宝
14、拆解报告:omnichargeOMNIMOBILE12800PRO移动电源
15、拆解报告:摩米士三合一充电器
16、拆解报告:科讯15W磁吸无线充电器
17、拆解报告:omnicharge多合一100W快充全能户外电源Omni20+
18、咔嚓一下吸上iPhone13,Aohi超薄磁吸无线充电宝拆解
19、拆解报告:PISEN品胜15W无线充电器
IP6809
IP6809是一颗支持5-15W应用的无线充电发射芯片,输入耐压25V,支持,内部集成全桥MOS驱动和电压电流解调,外置功率MOS管,外围电路简单。支持静态和动态FOD检测。静态电流为4mA,充电效率可达80%,兼容NPO电容和CBB电容,支持自动功率调整,保证正常充电。
IP6809支持三线圈无线充电应用,支持成品固件在线升级,支持三个LED状态指示,支持定制指示。采用6*6mmQFN40封装,具有更多的GPIO引脚。
IP6826
英集芯IP6826采用5*5mmQFN32封装,是一款支持快充的全内置无线充电发射端SOC,最高支持15W无线快充。兼容标准,支持5W输出,配合快充充电器输入可支持5-15W快充输出,还可做双线圈或三线圈方案。集成电压电流解调,集成NMOS全桥驱动和NMOS全桥,支持高灵敏度静态异物检测和动态FOD检测,FOD参数还可由外接电阻调整。

芯片静态电流10mA,充电效率高达79%,且兼容NPO和低成本的CBB电容,支持输入功率动态调整,内部还集成过压过流保护功能,支持及多种快充申请,支持Qi协议BPPPPDE认证,支持NTC过热保护,支持三路LED状态指示。
相关阅读:
1、拆解报告:德鲁西20000mAh100W双向快充移动电源
2、英集芯推出全集成无线充电SOC方案IP6826
IP6829
英集芯IP6829采用5*5mmQFN32封装,是一款支持快充的全内置无线充电发射端SOC,最高支持15W无线快充。兼容标准和标准。5V输入下支持5W输出,配合快充充电器输入可支持5-15W快充输出,还可做双线圈或三线圈方案。内部集成电压电流解调,内部集成NMOS全桥驱动和NMOS全桥,支持高灵敏度静态异物检测和动态FOD检测,FOD参数还可由外接电阻调整。
芯片静态电流10mA,充电效率高达80%,且兼容NPO和低成本的CBB电容,支持输入功率动态调整,内部还集成过压过流保护功能,内置的MTP存储器支持多次固件升级,输入支持及多种快充申请,支持Qi协议BPPPPDE认证,支持NTC过热保护,支持三路LED状态指示。
C30展位:深圳市物连易冲科技有限公司
易冲半导体成立于2016年,是一家高速发展的高性能模拟及混合信号集成电路芯片设计公司。公司拥有一支高质量的管理研发团队,团队核心成员均为业内资深专家。易冲半导体正快速布局从220V电源到电池的全链路产品,包括:AC/DC,快充协议芯片、线缆IC、USB端口保护IC、无线充电芯片,开关充电芯片,电荷泵以及相关电源管理芯片等。产品可广泛应用于智能手机/穿戴、个人电脑、智能家居、车载电子等行业。
易冲半导体坚持自主技术创新,核心知识产权是公司创立及快速发展的基石,目前已积累电源管理领域的关键技术相关专利200余项。公司深耕无线充电领域多年,作为无线充电联盟WPC的创始会员以及Qi协议的联合撰写人,拥有Qi标准核心基础专利,沉淀了大批无线充电相关技术优势。


易冲无线CPS4019是一颗高效单芯片无线充电接收器,支持5V无线充电接收,适用于低功耗应用。内部集成同步整流器和低压差稳压器用于提供系统供电和电池充电,为内置电池供电的设备提供良好的体验。
CPS4019内部集成8051内核,内置16KBMTP存储器和2KBSRAM,支持高级功率管理和超低待机功耗,芯片具有I2C引脚和GPIO引脚,内置整流器过压保护,LDO过流保护和过热保护,采用CSP30封装。
CPS4035
易冲无线CPS4035是一颗高效率,兼容协议的无线充电接收/发射芯片,支持30W无线充电接收和10W无线充电发射,内置低压差稳压器可用于为系统供电或电池充电。芯片内部集成低阻全桥MOS管,可用于无线充电发射和接收应用。
CPS4035内部集成32位M0处理器内核,具有GPIO引脚和开源引脚,支持I2C接口进行系统配置和个性化设置,内置12位ADC用于输入功率和输出功率检测,芯片内部集成整流器过电压保护,LDO过流保护和过热保护,采用WLCSP-53封装。
CPS4047易冲无线CPS4047是一颗单芯片的无线充电/接收芯片,支持40W无线充电接收和10W无线充电发射,适用于手机和便携设备应用。芯片内部内置高效率同步整流全桥用于交流输入,内置超低压降线性稳压器可提供优秀的电池应用体验。
CPS4047内部集成ARM处理器内核和24KBMTP存储器,8KBSRAM,系统配置灵活。芯片内部集成高精度过热保护,过流保护和过压保护,确保使用安全,内置的结温传感器用于温度采集和高级补偿功能,采用WLCSP72封装。
CPS4057易冲无线CPS4057是一颗单芯片的无线充电/接收芯片,支持50W无线充电接收和10W无线充电发射,适用于手机和便携设备应用。芯片内部内置高效率同步整流全桥用于交流输入,内置超低压降线性稳压器可提供优秀的电池应用体验。
CPS4045内部集成ARM处理器内核和24KBMTP存储器,8KBSRAM,系统配置灵活。芯片内部集成12位ADC,支持高精度过热保护,过流保护和过压保护,支持独立的外部温度检测,确保使用安全,内置的结温传感器用于温度采集和高级补偿功能,采用WLCSP110封装。
CPS4510易冲无线CPS4510是一颗高效单芯片无线充电管理芯片,支持5V无线充电接收,内置锂电池线性充电电路和电池保护功能,最大充电输出电流可达500mA,最大限度简化了无线充电接收以及锂电池充电电路设计。
CPS4510非常适合于低功耗应用,内部集成同步整流器,将接收到的能量为电池充电,芯片内部集成的保护电路为锂电池提供过放,过流和过充保护。芯片支持Qi和易冲私有的协议,CSP4510支持过热保护,具备状态输出,采用TSOT23-8封装,支持4.2/4.25/4.3/4.35V锂电池应用。
CPS8200易冲无线CPS8200是一颗高度集成的无线充电发射控制芯片,支持标准,外接安全芯片可支持标准,芯片内部集成ARM内核,内置64+2KBMTP,32KBROM和2KBSRAM,其中MTP支持读写保护,支持通过CC引脚和DPDN数据线编程。芯片具有两个I2C接口,具有两个UART接口,
CPS8200支持///SCP/AFC快充,内部集成三对半桥驱动器,内部集成升压或降压控制器,支持定频调压充电,具备过压保护,过流保护和过热保护,采用QFN-48封装。
CPS8510易冲无线CPS8510是一颗超简化单芯片的无线充电发射芯片,芯片内部集成无线充电全桥功率级,控制电路和解调功能,只需要极少的外部元件,即可实现无线功率传输。
芯片内部集成低阻功率全桥,具有低功耗模式,支持输出过流保护和过热关断,支持5V供电输入,采用QFN2*3-12封装,可用于电动牙刷充电座等应用。
CPS8600易冲无线CPS8600是一颗高度集成的无线充电发射芯片,内部集成全桥功率级,支持标准,芯片内部集成8051内核,32KBOTP和256BRAM,内置15mΩ导阻开关管组成的功率全桥,支持15W无线充电功率,芯片具有I2C接口,具有两个UART接口,支持SPI接口。
CPS8200支持///SCP/AFC快充,具备过压保护,过流保护和过热保护,支持关闭和低功耗模式,采用QFN3*4-24封装。
C43展位:深圳维普创新科技有限公司深圳维普创新于2014年成立于深圳是一家专注于电源管理相关数模混合IC设计公司。产品涵盖了DC-DC功率转换、锂电池充电BMS,无线充电,电荷泵快充,PD快充协议、BLDC电机控制,等电源管理和信号处理领域。产品适用于消费性终端产品、手机,通信等领域。目前维普创新的高性能IC产品,已广泛的应用在各个领域众多国内外知名品牌如Motorola,英国电信,美的,中兴,Philips等产品中。
随着持续的技术聚焦,和新产品拓展,经过多年的技术沉淀,维普产品具备了和TI,NXP,瑞萨等国外大厂同台竞技的实力。努力开拓新的工业,汽车等领域,正在迈向更精深的SOC芯片设计公司。
WP8006YS维普创新WP8006YS无线充SoC主控芯片,集成MCU以及驱动器。WP8006YS设计用于无线充电发射器,具有高集成度和高性能。符合Qi标准版本,完全兼容手机。
WP8006YS具有高精度ADC的集成MCU提供了高度定制化功能,可实现无线充电的定制。双通道电流和电压解码算法可确保准确安全的充电体验;先进的充电算法可以准确识别金属物体,并在充电过程中完成各种保护措施以确保安全。
相关阅读:
1、拆解报告:JOYROOM机乐堂大方15W无线充电器JR-A23
2、拆解报告:倍思极简二合一无线充电器(满血版)(BS-W508)
3、拆解报告:倍思原石无线充电器(BS-W501)
4、拆解报告:机乐堂二合一15W无线充电器
5、拆解报告:倍思15W磁吸无线充电器
6、拆解报告:机乐堂20W三合一手表收纳+磁吸无线充电板
WP8011WP8011是一颗支持20V输入电压,20W输出功率的无线充电全桥功率级,芯片内部集成电压和电流解调,内置5VLDO用于MCU供电,内部集成MOS管驱动器和自举升压电路,集成低导阻全桥MOS管,内部集成高精度电流传感器和Q值检测电路,支持标准,支持欠压保护,过流保护,短路保护和过热保护,采用FCQFN-19封装,倒装封装具有更好的散热性能。
WP8035维普创新WP8035是一颗15W无线充SoC发射芯片,内部集成MCU、驱动IC等。内置32KBFlash,支持板端/USB口双重升级程序、输入口支持用户自定义协议输入。
维普创新WP8035无线充系列芯片是高集成度、高性能无线充电的发射端方案,满足QI标准版本,同时兼容苹果7.5W、三星10W、华为10W、LG15W等多种手机;内部集成MCU、ADC,实现无线充电功能的同时可以实现客户定制化;同时内部能够对电流电压双重信号进行解码,准确的辨别发射端的需求;内部集成算法,能准确识别FOD;完成各种保护。
相关阅读:
1、维普创新推出15W无线充SoC方案:高性能+低BOM成本
2、维普创新15W无线快充芯片WP8035批量出货:进入飞利浦供应链
3、拆解报告:PHILIPS飞利浦15W无线快充车载支架
4、内置永铭超级电容:商联电子15W车载无线充电器拆解
5、拆解报告:咔咔互联4A1C无线充多合一充电站K58
WP8045WP8045是一颗兼容标准的无线充电控制器,高效的无线充电系统支持EPP和BPP以及用户定制的无线充电协议,以及无线供电的加热设计,支持20W输出功率。芯片内部集成电压申请,支持AFC,QC和PD快充,支持DC供电,芯片内部集成高精度高效低误码的电压和电流解调。
WP8045还内置了OVP,UVP,OCP,OTP等多种保护功能,支持定制LED显示,芯片内部集成双通道通信,内置的高精度电压和电流测量用于保护功能,支持I2C和UART接口,支持USB在线升级,支持单线圈和多线圈应用,采用QFN40封装。
WP8055WP8055是一颗兼容标准的无线充电控制器,高效的无线充电系统支持EPP和BPP以及用户定制的无线充电协议。芯片内部集成电压申请,支持AFC,QC和PD快充,支持定频和变频模式无线充电,芯片内部集成高精度高效低误码的电压和电流解调。
WP8055还内置了OVP,UVP,OCP,OTP等多种保护功能,支持定制LED显示,芯片内部集成高精度电压和电流测量用于保护功能,支持I2C和UART接口,支持USB在线升级,支持单线圈和多线圈应用,采用QFN40封装。
WP9025WP9025全集成无线充电TX/RX双向发射接收芯片,单芯片集成了无线充电TRX功能TX10W、RX30W,以及集成电池充电管理24W(12V/2A)功能。功能强大:拥有丰富的D+,D-协议支持(可实现:QC协议,MTK协议,OPPO协议,VIVO协议,Nubia协议,华为SCP;FCP协议,用户自定义协议等),单芯片集成Type-Cpd功能。
单芯片内部集成单电池低压直充的功率和控制模块,单芯片支持30W(15V/2A)电池放电。搭载32KFLASH,板端升级程序。采用WLCSP-63封装。
充电头网总结从充电头网的统计可以看出,市面上主流的无线充电芯片都走向了集成化的路线,高度集成SoC已经成为了主流选择,单芯片的解决方案,更是大大的方便无线充电设备生产。未来,无线充电功能的应用场景将会越来越多,手机、耳机、平板、键盘、鼠标、电动牙刷、机器人等众多产品领域都将有望普及无线充电技术。无线充电产品的增多,必将带来对应配件出货量的增加,而这也给无线充电芯片的进一步发展创造了有利的外部环境。