最新中兴通讯申请干扰抵消信号的生成方法及装置、信号处理设备专利,降低整体通信成本 金融界2024年1月9日消息,据国家知识产权局公告,中兴通讯股份有限公司申请一项名为“干扰抵消信号的生成方法及装置、信号处理设备“,公开号CN117375643A,申请日期为2022年6月。专利摘要显示,本公开提供一种干扰抵消信号的生成方法,包括:对接收到的基带IQ信号进行预定带宽的IQ频谱搬移,以... admin /2025-06-03/133 阅读
最新三星申请图像传感器专利,实现双竖直栅极和器件隔离层的优化设计 金融界2024年1月9日消息,据国家知识产权局公告,三星电子株式会社申请一项名为“图像传感器“,公开号CN117374092A,申请日期为2023年7月。专利摘要显示,一种图像传感器包括双竖直栅极和器件隔离层,双竖直栅极包括在第一方向上通过隔离区域彼此隔开并且竖直地延伸至衬底中的两个竖直部分、被配置... admin /2025-06-03/205 阅读
最新EXFO推出用于单模和多模光纤的PXM/LXM光损耗测试仪,为“业界最快” 据TheFastMode5月9道,EXFO发布了在光网络中测试大批量光纤的新功能,提供业内最快的多光纤推入式(MPO)认证功能。图片来自:CWAEXFO支持多模光纤的新型“PXM/LXM”光损耗测试仪(OLTS),和其现有PXM/LXMOLTS新增的认证功能,今天在美国得克萨斯州奥斯汀的“数据中心世... admin /2025-06-03/103 阅读
最新小米递交CDR发行申请 “H股+CDR”进程加速 6月7日,中国证券报记者独家获悉,小米已向证监会递交了CDR发行申请,正在受理过程中。而且,小米已经通过了港交所上市聆讯。这意味着小米“H股+CDR”进程加速。发行CDR知情人士向中国证券报记者透露,小米就CDR发行事宜,与证监会早有接触,沟通了近半年时间。小米已向证监会递交了CDR发行申请,正在受... admin /2025-06-03/230 阅读
最新通过著名漫画大师作品,领略尼罗河畔的埃及文化风貌 古埃及文化是世界五大文明之一,发源于尼罗河畔,独特的地理环境和物质资源,形成了独特的古埃及文明。古埃及法老被人们视为神的代表,在政治上古埃及实行神权至上的政策,具有十分浓厚的宗教色彩。古埃及独有的文化特色,吸引了无数人的向往,可惜许多具有代表性的建筑毁于时代的摧残,无法让人窥探到古埃及文明的动人之处... admin /2025-06-02/121 阅读
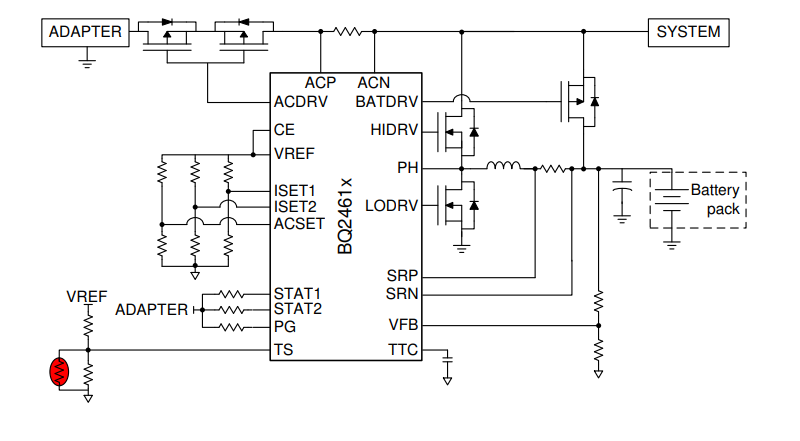
最新电源管理中的一款降压型充电管理BQ24610的设计说明 在电源管理实际设计中,充电管理是重要的一环,电池充电需要依据实际电芯的容量曲线,充电特性要求来匹配充电电压和充电电流,以及整个充电周期的充电算法以及温度管理.这里推荐一款降压型的充电管理BQ24610,5-28V输入,对1-6串锂电池进行充电管理.主要特点:600kHzNMOS-NMOS同步降压转换... admin /2025-06-02/106 阅读
最新汽车保险丝的形状 汽车保险丝的形状主要有以下几种:1.玻璃管状保险丝这种保险丝是最常见的一种,外形为玻璃管状,内部有金属丝,当电流过大时,金属丝会熔断,从而切断电路,保护电器。2.塑料保险丝这种保险丝与玻璃保险丝相似,但外壳为塑料制成,比玻璃保险丝更加坚固,能够在震动或振动的情况下更好地保护电路。3.复位保险丝它可以... admin /2025-06-02/189 阅读
最新古埃及的集鹰崇拜是什么?我们从中可以得到哪些启发? 隼鹰是古代埃及很常见的一种鸟,古埃及人称其为“bik”。在象形文字中,隼鹰是一个常见符号,大约有十几种不同的书写形态,有的用作表意符,有的用作限定符。埃及学家们基本上认为古埃及人将隼鹰崇拜为荷鲁斯神;荷鲁斯神主要是国王的保护神,甚至构成了国王的“位”(意即“国王是荷鲁斯”)。也有学者认为古埃及人在前... admin /2025-06-02/219 阅读
最新去客厅化miniITX主机成小甜甜?实测告诉你该怎么组装 你梦想中的客厅,应该是什么样的?还是“沙发+茶几+电视”老三样的布局?这都out了,Z世代的装修风格早已经实现了“去客厅化”,但这不是真的没有了客厅,而是弱化传统客厅本身固有的功能属性,将其改造成功能多元化的空间,满足居住者更多功能使用的需求,例如打造成影音室或者游戏室。那么“去客厅化”这种娱乐空间... admin /2025-06-02/80 阅读
最新「CDCE2021」构建5G时代新基建推荐品牌-深圳市飞宇光纤 深圳市飞宇光纤系统有限公司将于2021年11月30日-12月2日盛装亮相CDCE2021国际数据中心及云计算产业展览会,重磅推出光模块,光纤跳线等产品,诚邀您莅临4M13展台参观指导!飞宇集团(深圳市飞宇光纤系统有限公司),成立于2005年11月,总部位于深圳龙华,拥有近10000平方米厂房及100... admin /2025-06-02/160 阅读