文|胡香赟
编辑|海若镜
当一众国内企业还在追求“减重神药”GLP-1背后的泼天富贵时,海外科学家已经开始研究更普惠、副作用更小的“黑科技”产品了。
俗话说“管住嘴、迈开腿”,这是全世界减重人士奉行的真理。但对于多数人来说,坚持迈开腿还是难了点,深谙此理的科学家选择从“管住嘴”上帮大家下功夫。最近,来自麻省理工学院的团队就在《科学》子刊《ScienceAdvances》上发表了这样一项研究:他们设计了一款可食用的振动生物电子刺激器(VibratingIngestibleBioElectronicStimulatorpill,下称“Vibes机器胶囊”),通过在胃中振动激活生物体内的的机械感受器,产生一种虚假的饱腹感,进而降低食欲。

图源:ScienceAdvances
据研究披露,这款产品已经在动物试验上产生一定效果,服用Vibes机器胶囊后试验猪的食物摄入量减少约40%,体重增速更慢,吃下的胶囊大约4天后就能自然排出,一粒胶囊制造成本有望被缩减至“几美分到一美元”之间。
这项研究背后的资助人之一,正是全球代谢疾病领域的龙头,靠GLP-1司美格鲁肽年赚百亿美元的诺和诺德。Vibes机器胶囊倘若真的“出世”,是否会成为又一个减重爆款?
为什么“震动”能减肥从欧洲历史上风靡的束腹带,到动作明星李小龙都用过的电疗、如今常见的侵入性手术或内镜干预,以及风靡全球的司美格鲁肽,只要人类对美的追求常在,借用外力方法让人少吃、干预减重就是一个永恒的命题。
本质上,这种“管住嘴”的方法能够发挥作用的原因在于“迷走神经”。这是人体内最长、分布最广的神经,负责传递注入痛觉、压力、温度等各种感觉信号。因此,当胃部因吃下食物而膨胀时,迷走神经就会接收到一种被称为机械感受器的特殊细胞发来的信号,并将其传递至大脑,发出“别再吃了”的命令。
现有的很多减重疗法或药物,比如GLP-1,其实利用的都是这样的原理。只不过,通过手术或服药减少食物摄入而减重的方式或多或少都伴随着副作用。比如曾经风靡一时、最终却黯然退市的减重药奥利司他,就是靠抑制肠道对油脂的吸收达成目的。但缺点在于这种“抑制”作用如果过高或过低,都会出现问题。
因此,科学界也在不断思考,有没有一种更无创、更稳定的激活腔内刺激的方法,让人们在付诸更低生活和金钱成本的同时,达成更高的减重效果?
Vibes机器胶囊正是基于这一想法设计的。其实,与其说它是“胶囊”,不如说是由电机盖、中央主体和外膜三部分组成的可以直接吞咽的“电子元件”,长度不到40毫米。吃下去后,胃液就会溶解掉外膜内将电池正负两级分开的葡萄糖胶状膜,释放出一个加载弹簧的弹跳针来完成电路,激活振动马达,让胶囊“振动”来激活迷走神经通路,产生与饱腹状态相当的激素代谢反应。

Vibes机械胶囊作用示意
按照研究团队的说法,不同于减肥药那些化学方法,Vibes机器胶囊带来的刺激,本质上是“利用身体内源性系统而非外源性治疗”来达成减重目的。此外,这种口服摄入的方式,也可以避免因为手术等侵入性操作带来的创伤和并发症。
从吃下去到排出去的逻辑虽然非常自洽,只是这种更“自然”的刺激方法,效果到底怎么样?
1天2粒、自然排出,“体重管理”效果明显从团队在论文中介绍的一项动物试验结果来看,Vibes机器胶囊在激活腔内刺激、发生代谢反应到抑制进食量、控制体重的整个环节中,效果可能还真不错。
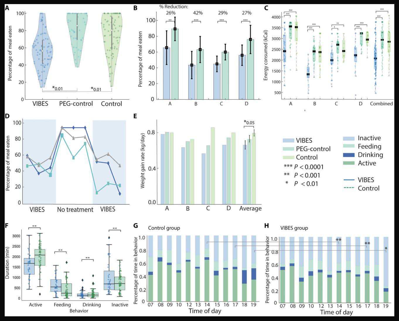
在论文提到的检测Vibes机器胶囊影响进食行为的试验中,研究人员以约克夏猪为试验对象,为了防止胶囊被猪咬坏,他们选择用一种经皮胃造口术(PEG)将胶囊直接置入猪的胃里。试验分别监测了4只服用Vibes机器胶囊(下称“胶囊组”)、4只仅接受PEG(下称“PEG组”),以及4只未服用任何药物作为对照组的约克夏猪,在被提供等量食物的半小时后消耗的食物摄入量比例。其中,胶囊组在每天上午7点半和下午3点半的两顿饭前半小时各被喂下1粒胶囊。
根据测算,Vibes机器胶囊进入和通过食道的时间最多只要1分钟,而胶囊外膜的溶解时间要3-5分钟,足以确保“振动”发生的场景是在胃里。电路被接通后,胶囊振动持续时长一般为36-40分钟,只要在吃下去的20-30分钟内吃饭,就能确保胃内容物在1小时内进行初次混合。
这一过程中,由于自身施加的向下作用力,胶囊能够稳定地沿着胃内膜移动,不会因为胃部消化间的迁移运动从胃中被排出,或对周围组织造成伤害,餐前给药的可操作性基本达成。
安全性方面,研究人员也在试验过程中定期通过内窥镜检查猪胃腔内是否有磨损、刺激或炎症情况出现,结果显示“未发生异常”。振动作用结束后,胶囊会在4-5天内被“无阻塞、无穿孔、无任何痛苦”地自然排出,所有试验猪也都没出现腹泻或其他疾病迹象。
最终结果显示,胶囊组、PEG组和对照组的平均餐食摄入比例分别约为47%-69%、79%-87%、和73%-83%。PEG组与对照组摄入量相当,说明PEG管本身没有干扰试验;而胶囊组的摄入量“明显低于对照组”,证明使用Vibes机器胶囊在动物身上进行试验时的食物摄入量显著减少。
减重方面,试验也观察到在Vibes机器胶囊治疗期间,胶囊组的猪体重增加率“明显低于对照组”。

VIBES对食物摄入量等指标的影响
此外,为了评估Vibes机器胶囊的潜伏期和潜在长期效果,试验还比对了治疗中的3餐、未处理的3餐以及处理后3餐的进食情况。其中,在未处理的窗口期,试验猪的食物摄入量“急剧增加”约38%,这一数字也进一步证明了影响摄食行为变化的,的确是Vibes机器胶囊激活的迷走神经通路;此外,由于没有观察到试验猪对胶囊的“适应或习惯”,说明这项治疗技术不会导致长期影响。
简单来讲,这些现象显示,在动物试验中,Vibes机器胶囊作为减重治疗方式时能够通过激活迷走神经来减少食物摄入量,并有助于控制体重。论文认为,这“对于肥胖、糖尿病等与食物摄入和体重管理有关的疾病具有潜在的治疗价值”。
这种口服胶囊激活的腔内刺激,看起来真的能实现“更无创、更稳定”的目的。
不过,研究人员也坦言,现有结果只是在动物试验中开展,并不知道在人身上是否也能复刻出同样的效果。另外,团队成员们也担心它在人体内无法停留太长时间,所以目前正在“寻找使药丸在胃中停留更长时间的方法”。为此,他们还在考虑通过电脑操控“打开”或“关闭”胶囊的可能性。
据研究人员在接受美媒采访时透露,针对Vibes机器胶囊使用方法的人体临床试验“正在进行中”。
Vibes机器胶囊在人体内到底好不好用,或许不久就会有答案。
减重黑科技比拼时代,谁更胜一筹效果之外,这种胶囊的价格也十分友善。
据《福布斯新闻》报道,团队研究者此前在一项声明中表示,一粒Vibes机器胶囊的制造成本有望被缩减至“几美分到1美元”之间。制造成本能够被压缩到相对“极致”的情况下,一方面代表Vibes机器胶囊一旦真的被研发成功,不会受到产能掣肘,能够为企业带来丰厚的潜在利润;另一方面对于患者来说,这款产品存在很大的降价空间,能成为现有昂贵减重治疗方式的有效补充。
多个潜在的利好因素下,Vibes机器胶囊倘若真的“出世”,是否会成为诺和诺德继司美格肽之后制造的又一个减重爆款?
2023年前3季度,司美格鲁肽累计销售额142.82亿美元,为诺和诺德贡献了几近60%的业绩。其作为大单品引发的生活方式改变,也给消费赛道带来更大的、可深入挖掘的投资想象空间。毕竟仅国内,到2030年时中国成人超重/肥胖合并患病群体规模就将达数亿人,肥胖相关疾病整体的医疗费用支出会或达4000亿元以上,约占全国总医疗费用支出的1/5。
庞大的潜在市场在前,现有传统减重药物成本高、副作用争议颇多,以及注射剂型导致依从性较差的背景在后,类似于Vibes机器胶囊这样的各类创新治疗方式层出不穷。
手术方面,以内窥镜袖状胃成形术(ESG)代表的微创手术方法的兴起,也为配套手术系统的研发打下基础,比如以色利医疗器械公司NitiNotes便开发了一款创新机器人内窥镜缝合系统oZip,通过简化ESG手术过程拓展适用的肥胖症患者人群。今年9月,NitiNotes刚刚宣布完成超千万美元的B轮融资,加速进军欧盟市场。
在国内,布局相关创新产品的公司也有不少。比如糖吉医疗自主研发的胃转流支架系统,利用微创介入的方式用胃镜在十二指肠及空肠上置入一个套管,通过隔离食糜和肠壁的接触减少糖和脂肪的摄入,3个月置入治疗后相对于基线的体重减轻变化为4-12kg不等,已获批三类创新医疗器械,糖吉医疗也在2022年时完成新一轮近亿元融资。
参考:
《Avibratingingestiblebioelectronicstimulatormodulatesgastricstretchreceptorsforillusorysatiety》