最新弹幕网站AcFun因侵权被告上法庭,赔60000元 边看剧边发信息分享感受或吐槽剧情……如今,通过弹幕网站观看视频已成为不少用户的娱乐方式。弹幕网站可能会惹上版权官司。因认为北京弹幕网络科技有限公司(下称弹幕公司)未经授权通过其经营的AcFun平台提供了动画片《喜羊羊与灰太狼之深海历险记》(下称涉案作品),涉嫌侵犯了自己对涉案作品享有的信息网络传播权... admin /2025-05-17/40 阅读
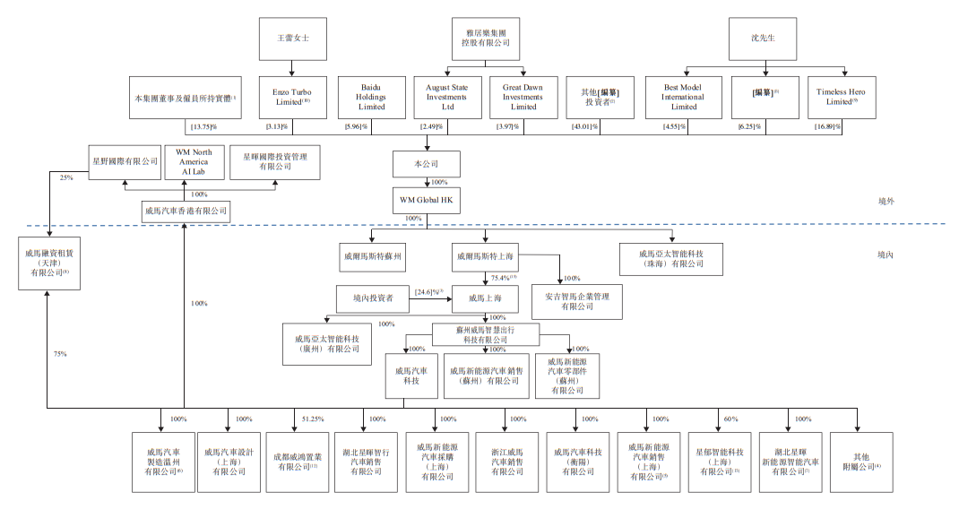
最新IPO最前线|威马闯关港股,销量远不及蔚小理掉出第一梯队 澎湃新闻记者孙燕继“蔚小理”之后,国产新势力造车企业威马也迈开了港股上市的步伐。6月1日,港交所官网披露了威马控股有限公司(简称“威马”)的招股说明书,威马拟在港股主板上市。此前在2021年1月,上海证监局官网显示威马已完成上市辅导,上交所即将受理该公司递交的申报材料。随着此次递表,威马也正式换道港... admin /2025-05-17/169 阅读
最新65W满血输出,全能型选手——ACEMAGIC AD15上手测评 前言:迷你主机可以完美代替传统台式机的用途,从容面对家用、娱乐、办公、追剧等大部分需求,试问谁能不爱呢?目前笔者不管是公司上班还是家庭娱乐选择的都是迷你主机,主打一个随走随带、巧小简约的心态。ACEMAGICAD15是笔者快体验了大半年的一款迷你主机,整体来说,使用体验感还挺不错。今天不妨带大家来认... admin /2025-05-17/228 阅读
最新相距800多公里,台湾地震为何远距离影响上海? 今天早晨7点58分,台湾花莲县海域发生7.3级地震,震源深度12公里。截至目前,地震已造成9人死亡,超过821人受伤,127人受困。地震发生瞬间,台湾全岛摇晃了至少1分钟,不少建筑、桥梁受损,震中附近的花莲有多处民宅倒塌,一幢大楼倾斜角度达到60度。而在福建、厦门、浙江、江苏等多地,市民也都反映震感... admin /2025-05-17/181 阅读
最新头条大数据看高考:与高薪和低薪相关度最高的专业分别是什么? 高考结束后还有一场重要的战役-高考志愿填报等着考生和家长们。俗话说考的好不如报的好,报志愿也是门技术活。在影响志愿填报的众多因素中,选择专业时家长考生们最先考虑的因素是自身成绩和目标专业的分数线,其次为就读某专业后对自身未来发展的影响。在选择学校时,考生们最先考虑的是学校是否为985或者211以及学... admin /2025-05-17/78 阅读
最新OPPO SUPERVOOC移动电源(皮卡丘定制版)PB001拆解 随着USBPD快充在手机、笔记本电脑等领域的大规模应用,致使市面上支持USBPD快充的移动电源已经琳琅满目,用户也有了更多的选择空间。但是对于部分采用私有快充协议手机来说,匹配一款合适的移动电源并不是一件容易的事情。比如华为的SuperCharge和OPPO的VOOC、SUPERVOOC等,由于这些... admin /2025-05-17/78 阅读
最新红旗轿车最耀眼的品种,“CA772B防弹车”有哪些不为人知的故事? 沧海桑田,地覆天翻。新中国成立以后,中国人民从此站起来了,也揭开了中国历史的新篇章。1958年5月12日,长春一汽成功试制的第一辆轿车被送到北京,这辆车被命名为“东风”牌,寓意是“东风压倒西风”。21日,毛主席和林伯渠同志一起乘坐东风牌轿车在中南海转了两圈,他高兴地说:“我终于坐上中国人自己制造的轿... admin /2025-05-17/196 阅读
最新唐山1例确诊、34例无症状轨迹公布|刚刚!廊坊、唐山通报这些重要消息 唐山1例确诊病例、34例无症状感染者主要活动轨迹公布3月22日,唐山市新增1例新冠肺炎确诊病例和34例无症状感染者,现将主要活动轨迹公布如下。确诊病例1例:第15例现住丰润区。近期主要活动轨迹:丰润银铺乡前贾庄村、福慧超市,开平启明星幼儿园、丝潮理发馆、顺达广告公司、供销加油站等。无症状感染者34例... admin /2025-05-17/248 阅读
最新性能超各种发烧运放!老虎180教您打造Hi-end电压放大模块(一) 此文写于十四年前。当时,老虎还在一个国内顶级的团队做硬件设计下面就是老虎当年的文章。从初中开始,到参加工作,历时二十多年,DIY音响就一直是我的最爱。本贴就音响系统中最重要的环节---小信号放大器的打造,予以详解。一套优秀的Hi-音响系统,必不可少的三个环节是:优秀、低失真的电压放大级;能够输出高电... admin /2025-05-17/215 阅读
最新米兰豆腐渣防线,国米3分钟2球,张康阳眼神坚定,37岁老将创纪录 北京时间5月11日凌晨3点,2022/23赛季欧冠半决赛第二场,AC米兰主场迎战国米。没想到,开场仅11分钟,米兰0-2落后,遭遇噩梦一般的开局。第8分钟,哲科为国米率先破门;第11分钟,姆希塔良为国米再入一球。米兰的豆腐渣防线令国米3分钟连入2球。看台上,国米主席张康阳眼神坚定!赛前,道,这场欧冠... admin /2025-05-16/111 阅读