最新回到熟悉的展厅,二十大代表齐欣在中国科技馆与同事分享收获 客户端|记者牛伟坤程功10月25日,党的二十大代表、中国科学技术馆展览教育中心主任齐欣回到了自己熟悉的展厅。她按捺不住自己激动的心情,与同事分享着自己的收获。在科技馆和中国科协科学技术传播中心举办的传达学习党的二十大精神专题宣讲会上,她说:“我将聚焦科技创新、科学普及和科学教育,学习贯彻党的二十大精... admin /2025-12-15/225 阅读
最新灿勤科技:陶瓷介质滤波器销量受影响,推新款产品应对市场挑战 金融界12月1日消息,灿勤科技在互动平台表示,2021年以来公司的陶瓷介质滤波器销量受到影响主要因国内5G基站升级主要采用传统金属方案滤波器,并受全球公共卫生事件、国际贸易环境等因素影响。毛利率下降主要是由于订单规模减少和单位成本上升。2022年下半年,公司推出的新款陶瓷介质滤波器已开始批量生产,可... admin /2025-12-14/233 阅读
最新南瓜根接黄瓜芽?!农业科技学问大,跟专家到农科院里取取“致富经” 专家给大家讲授优品梨的种植管理,科学压产量、上品质、提收成。客户端记者杜小伟文/图10月25日,在河南农科院原阳县科技示范园里,开封市通许县竖岗镇竖岗村50多位农民津津有味地听农业博士讲解现代“新农经”。“南瓜的根接黄瓜的芽,嫁接成新的黄瓜,不但好吃,而且不打农药不生病,生态黄瓜价又高。”“种果树,... admin /2025-12-14/150 阅读
最新光峰科技:激光作为半导体光源,具有体积小、亮度高、能耗低的优势 证券之星消息,光峰科技(688007)12月11日在投资者关系平台上答复投资者关心的问题。投资者:公司你好!汽车智能化时代AR一HUD前景广宽,近天获悉上汽集团旗下飞凡车型采用了AR-HUD技术投影己整车销售,请问公司是否直接或间接参与了产品、器件,技术供货。希望公司抓紧量产出货。谢谢投资者:请问,... admin /2025-12-14/188 阅读
最新永德利科技AQA手机保护膜获颁TUV莱茵含回收材料产品认证证书 ”国际独立第三方检测、检验和认证机构德国莱茵TÜV大中华区(简称"TÜV莱茵")为深圳永德利科技股份有限公司(简称"永德利科技")旗下的AQA品牌手机保护膜颁发了含回收材料产品认证证书。永德利科技AQA手机保护膜获颁TÜV莱茵含回收材料产品认证证书永德利科技董事长廖德... admin /2025-12-13/19 阅读
最新最新!巩义市数字信息科技有限公司公开招聘劳务派遣人员5名 根据工作需要,经市政府批准,决定为巩义市数字信息科技有限公司招聘劳务派遣人员5名。现将具体事宜公告如下:一、招聘计划、岗位及条件(一)招聘计划、岗位本次共招聘劳务派遣人员5名。1.财务专员岗位1名,要求所学专业为财务会计专业或相近专业。具有会计中级职称以上且有工作经验的优先。2.项目管理岗位3名,要... admin /2025-12-13/206 阅读
最新“上海硅巷”开启三天科创市集,烟火气满满路边“摆摊”亮出最新科技 漫迪医疗仪器(上海)有限公司出品的一款超导心磁图仪,让生物磁场探测技术实现了临床应用,能帮助人们更精准地了解心脏的健康状况。眼下,这台仪器的模型正在位于定西路的“上海硅巷”展厅展出,一同展出的还有上海硅产业集团研发并量产的大硅片、长沙韶光芯材料科技有限公司研发生产的高端基板等多个科技创新成果。4月1... admin /2025-12-13/93 阅读
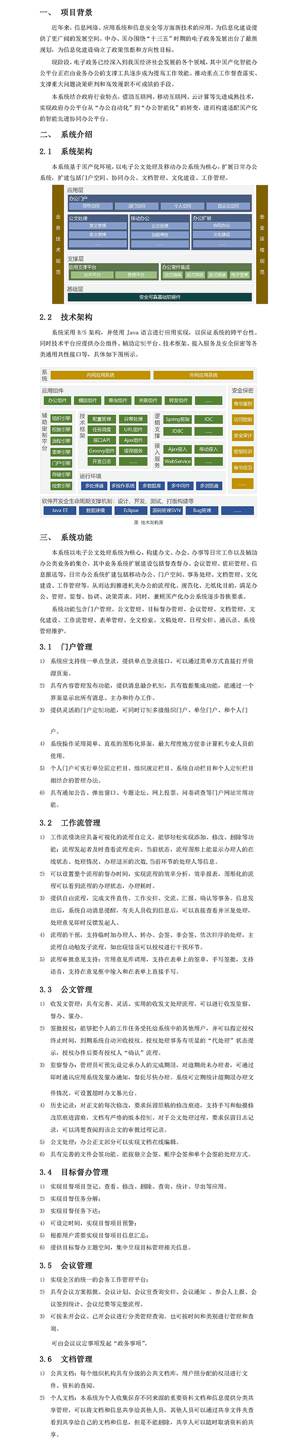
最新信创中心入驻企业|拓甫科技国产化应用办公系统替代建设方案 拓甫科技在政府、公安、教育、卫生、环保、文化、旅游等行业深耕多年,拥有丰富的技术积淀与实践经验;同时,拓甫科技注重行业全业务、全流程、全场景与大数据、物联网、云计算、Al的可视化呈现高度融合,积累了大量的成功案例。今天带来拓甫科技自主研发的国产化应用办公系统替代建设方案。目前,信息技术自主创新中心各... admin /2025-12-13/21 阅读
最新先乳后水到底是噱头还是真科技?奥尔滨健康水&渗透乳空瓶分享 最近空瓶了一套水乳,来给大家分享一下我的使用感受吧。健康水健康水我前两年的时候也使用过,但间隔几年再用,体验感好像和之前不太一样了。毕竟我的年龄和肤质都和原来不同了。就再简单的说一下吧。乳白色的清水质地,很清爽不会有粘腻感。味道很像肥皂水,还有少许酒精味。我个人还是挺喜欢这个味道的,干干净净简简单单... admin /2025-12-13/53 阅读
最新云思智学亮相教育装备展,人工智能时代教育与科技擦出“新火花” AI知识图谱、AI问答、AI写作……第83届中国教育装备展示会上,一批数字技术和人工智能在教育领域的新应用新产品亮相。此次展会中,作业帮旗下教育数字化综合服务商云思智学携高质量作业、课后服务及智慧体育等产品亮相本届装备展,展示科技赋能教育的魅力。云思智学负责人表示,云思智学依托作业帮过去近十年所沉淀... admin /2025-12-12/187 阅读